Acne Vulgaris

Initiatief: NVDV Aantal modules: 12

Behandeling van acne

Publicatiedatum: 18-09-2025
Beoordeeld op geldigheid: 10-05-2022

Uitgangsvraag

Deze module bevat de volgende deelvragen:

  • Welke behandelopties zijn er voor milde tot matig ernstige acne vulgaris?
  • Welke behandelopties zijn er voor matig ernstige tot ernstige acne vulgaris?
  • Wat is de indicatie voor het gebruik van orale corticosteroïden als aanvulling op oraal isotretinoïne?
  • Welk laboratoriumonderzoek dient verricht te worden bij patiënten met acne die behandeld worden met oraal isotretinoïne?
  • Welke plaats hebben fysische therapieën in de behandeling van acne vulgaris?
  • Wat zijn de indicaties om acne vulgaris met intralaesionale corticosteroïden te behandelen?
  • Wat zijn de behandelopties voor patiënten met acne vulgaris en polycysteus ovariumsyndroom (PCOS)?

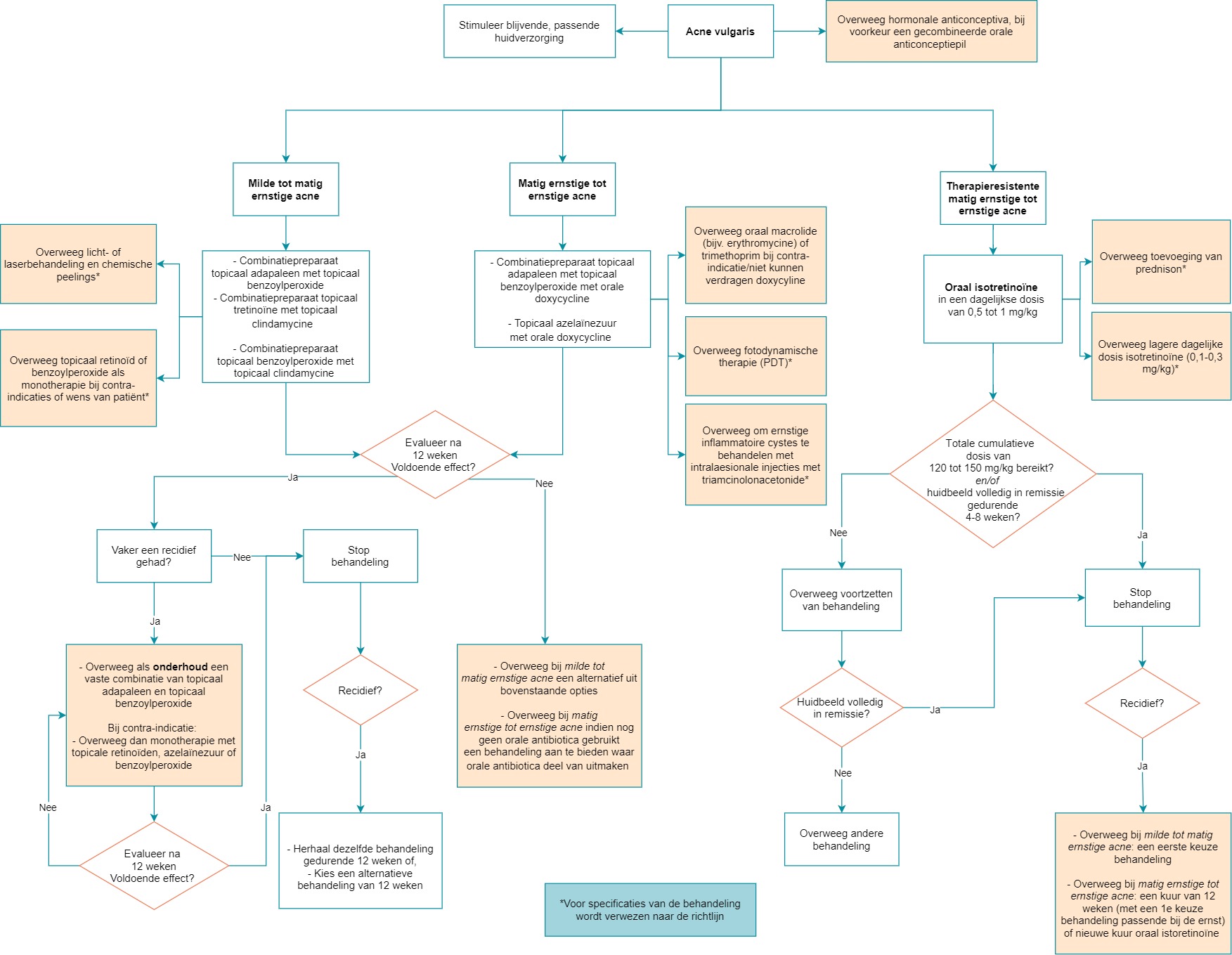
Aanbeveling

Opties voor eerste-keuzebehandeling

  • Bied één van de volgende behandelingen aan gedurende 12 weken, rekening houdend met de ernst van de acne en de voorkeuren van de patiënt na bespreking van de risico's en voordelen van elke optie (zie tabel 2).
    • combinatiepreparaat topicaal adapaleen met topicaal benzoylperoxide voor milde tot matig ernstige acne
    • combinatiepreparaat topicaal tretinoïne met topicaal clindamycine voor milde tot matig ernstige acne
    • combinatiepreparaat topicaal benzoylperoxide met topicaal clindamycine voor milde tot matig ernstige acne
    • combinatiepreparaat topicaal adapaleen met topicaal benzoylperoxide, samen met oraal doxycycline voor matig ernstige tot ernstige acne
    • topicaal azelaïnezuur met oraal doxycycline voor matig ernstige tot ernstige acne
    • oraal isotretinoïne voor therapieresistente matig ernstige tot ernstige acne
  • Overweeg topicaal benzoylperoxide monotherapie als alternatief voor de opties in tabel 2, rekening houdend met de ernst van de acne, als:
    • andere genoemde behandelingen gecontra-indiceerd zijn;
    • de patiënt topicale retinoïden of antibiotica liever wil vermijden.
  • Overweeg een topicaal retinoïd als monotherapie als alternatief voor opties in tabel 2, rekening houdend met de ernst van de acne, als een patiënt benzoylperoxide of antibiotica liever wil vermijden.
  • Overweeg bij patiënten met matig ernstige tot ernstige acne die oraal doxycycline niet kunnen verdragen of een contra-indicatie hebben, om het geneesmiddel te vervangen door een oraal macrolide (bijvoorbeeld erythromycine) of trimethoprim.

Factoren om tijdens het consult rekening te houden:

  • Acne van welke ernst dan ook kan psychische problemen veroorzaken.
  • Bespreek het belang van het voltooien van de behandeling; het kan 6 tot 8 weken duren voordat een positief effect merkbaar wordt.

Factoren om rekening mee te houden bij het kiezen van een behandeloptie:

  • Het risico op littekens neemt toe met de ernst en duur van de acne.
  • Begin met behandeling om de dag of korte contactapplicatie (bijvoorbeeld afwassen na een uur), om het risico op huidirritatie bij topicale behandelingen met benzoylperoxide of retinoïden te verminderen. Als dat goed wordt verdragen, ga dan over op de standaard applicatie van het gehele aangedane gebied, niet alleen op de zichtbare laesies.
  • Bespreek bij vrouwelijke patiënten in de vruchtbare leeftijd dat (topicale en systemische) retinoïden en orale tetracyclines gecontra-indiceerd zijn tijdens de zwangerschap en bij het plannen van een zwangerschap, en dat ze effectieve anticonceptie moeten gebruiken, of een alternatieve behandeling moeten kiezen. Zie bijlage DHPC update retinoïden.
  • Voor patiënten die worden behandeld voor acne en die hormonale anticonceptiva willen gebruiken, heeft de gecombineerde orale anticonceptiepil de voorkeur boven een pil met alleen progesteron.

De volgende behandelingen worden niet aanbevolen:

  • Monotherapie met topicale antibiotica;
  • Monotherapie met orale antibiotica;
  • Een combinatie van topicale en orale antibiotica.

Factoren waarmee bij controle(s) of follow-up rekening moet worden gehouden:

  • Evalueer een eerste-keuzebehandeling na 12 weken en:
    • Onderzoek of de acneklachten zijn verminderd en of er bijwerkingen zijn.
    • Overweeg bij patiënten die een behandeling krijgen waar orale antibiotica deel van uit maken, indien de acne voldoende is verbeterd, te stoppen met orale antibiotica en de topicale behandeling te continueren.
    • Overweeg bij patiënten die behandeld worden met o.a. orale antibiotica en die onvoldoende reageren om de orale antibiotica nog 12 weken te continueren, naast de topicale behandeling.
  • Behandel alleen langer dan 6 maanden met een antibioticum (topicaal of oraal) in uitzonderlijke omstandigheden. Beoordeel de huid om de 3 maanden en stop het antibioticum zo snel mogelijk.
  • Wees ervan bewust dat het gebruik van antibiotische behandeling geassocieerd is met een risico op antibioticaresistentie.
  • Als de acne bij patiënten voldoende is verbeterd, overweeg dan onderhoudsbehandeling (zie module onderhoud).
  • Als de acne niet voldoende reageert op een 12 weken durende kuur van een eerste-keuzebehandeling, beoordeel dan nogmaals de ernst van de klachten en:
    • Overweeg bij milde tot matig ernstige acne een alternatief uit de behandelopties genoemd in tabel 2.
    • Overweeg bij matig ernstige tot ernstige acne waarbij tot nu nog geen orale antibiotica zijn gebruikt om een alternatieve behandeling aan te bieden waar orale antibiotica deel van uitmaken (zie tabel 2).
    • Zie module organisatie van zorg voor verwijsmogelijkheden bij onvoldoende reactie op de genoemde behandelopties.

Orale behandeling met isotretinoïne

  • Overweeg oraal isotretinoïne voor patiënten ouder dan 12 jaar met een matig ernstige tot ernstige vorm van acne waarbij eerdere adequate behandelingen met orale antibiotica en topicale middelen onvoldoende hebben geholpen. Bijvoorbeeld bij acne conglobata/nodulocysteuze acne, acne fulminans of acne die waarschijnlijk littekens veroorzaakt.
  • Houd bij het overwegen van oraal isotretinoïne rekening met het psychisch welzijn van de patiënt. Zie module organisatie van zorg voor verwijsmogelijkheden.
  • Bij vrouwen in de vruchtbare leeftijd:
    • Leg uit dat isotretinoïne ernstige schade kan toebrengen aan het ongeboren kind bij gebruik tijdens de zwangerschap;
    • Informeer hen over het te volgen zwangerschapspreventieprogramma (zie bijlage DHPC update retinoïden).
  • Schrijf oraal isotretinoïne in principe voor in een dagelijkse dosis van 0,5 tot 1 mg/kg.
  • Overweeg een lagere dagelijkse dosis isotretinoïne (0,1-0,3 mg/kg) in geval van bijwerkingen, bij patiënten met een verhoogd risico op bijwerkingen of ter bevordering van de therapietrouw.
  • Wanneer isotretinoïne wordt gegeven als kuur voor acne, ga dan in principe door totdat een totale cumulatieve dosis van 120 tot 150 mg/kg is bereikt, tenzij:
    • Het huidbeeld nog niet volledig in remissie is en langdurigere behandeling nodig is;
    • De acne al voor die tijd grotendeels is verdwenen en er geen nieuwe laesies verschijnen gedurende 4 tot 8 weken. Overweeg dan om de behandeling eerder te stoppen.
  • Beoordeel tijdens de behandeling het psychisch welzijn bij patiënten die oraal isotretinoïne gebruiken en wees bedacht op tekenen van depressie. Zie module organisatie van zorg voor verwijsmogelijkheden.
  • Informeer patiënten voor het starten van de behandeling over de mogelijke bijwerkingen en evalueer deze tijdens behandeling.

Labdiagnostiek bij isotretinoïne

  • Laboratoriumonderzoek wordt aanbevolen, evenals het monitoren van een mogelijke zwangerschap.
  • Leverenzymen (ALAT, gamma GT) en triglyceriden en cholesterol worden bij voorkeur voor behandeling, na 1 maand en daarna om de 3 maanden gecontroleerd, tenzij vaker controleren klinisch is aangewezen.
  • Voer bij vrouwen direct voorafgaand aan de behandeling, idealiter maandelijks tijdens de behandeling en 1 maand na de behandeling een zwangerschapstest uit.

Gebruik van orale corticosteroïden als aanvulling op oraal isotretinoïne

  • Overweeg om prednisolon toe te voegen bij een exacerbatie van acne nadat er reeds gestart is met oraal isotretinoïne.
  • Overweeg om prednisolon toe te voegen als bij een patiënt met acne fulminans wordt gestart met oraal isotretinoïne, om verergering van acne te voorkomen of te behandelen.

Fysische therapieën bij acne

  • Overweeg fotodynamische therapie (PDT) voor patiënten vanaf 18 jaar met matig ernstige tot ernstige acne indien andere behandelingen onvoldoende effect hebben, niet worden verdragen of gecontra-indiceerd zijn. In de Nederlandse praktijk is weinig ervaring met het gebruik van PDT bij acne.
  • Licht- of laserbehandeling en chemische peelings voor de behandeling van milde tot matig ernstige acne zijn beschreven en worden in de Nederlandse praktijk toegepast. Overweeg een dergelijk behandeling indien andere behandelingsopties onvoldoende effect hebben, niet worden verdragen of gecontra-indiceerd zijn.

Gebruik van intralaesionale corticosteroïden

  • Overweeg om ernstige inflammatoire cystes te behandelen met intralaesionale injecties met triamcinolonacetonide.

Behandelopties voor acne bij patiënten met polycysteus ovariumsyndroom (PCOS)

  • Behandel patiënten met PCOS en acne vulgaris in eerste instantie met standaard acnetherapieën van eerste keuze conform tabel 2, rekening houdend met de ernst van de acne.
  • Overweeg een toevoeging van een oraal anticonceptivum in de vorm van de combinatiepil als de gekozen therapie van eerste keuze niet effectief is.
  • De voorkeur gaat uit naar levonorgestrel bevattende combinatiepreparaten van de 2e generatie, wegens een verhoogd risico op trombo-embolische complicaties bij preparaten met cyproteron.
  • Indien toch gekozen wordt voor een cyproteronacetaat bevattend preparaat, bespreek dan na zes maanden of deze therapie kan worden gecontinueerd of beter overgestapt kan worden op een alternatief.
  • Zie module organisatie van zorg voor verwijsmogelijkheden bij patiënten met acne en kenmerken van hyperandrogenisme.

Overwegingen

Opties voor eerste-keuzebehandeling

Op basis van evidence concludeert de werkgroep dat er een aantal farmacologische behandelingsopties is die klinisch effectief en kosteneffectief zijn. Voor elk van de twee onderzochte niveaus van acne-ernst (milde tot matig ernstige acne en matig ernstige tot ernstige acne), toont het geïdentificeerde bewijs aan dat verschillende behandelingen vergelijkbaar waren wat betreft klinische verbetering en kosteneffectiviteit. De werkgroep heeft 5 combinaties van behandelingen aanbevolen, met de voor- en nadelen van elke combinatie weergegeven in een tabel om tot gezamenlijke besluitvorming (shared decision making) te komen. De werkgroep besluit dat al deze opties gegeven kunnen worden als een 12 weken durende kuur, aangezien dit consistent is met de huidige praktijk en overeenkomt met onderzoeksresultaten.

 

De werkgroep constateert dat wetenschappelijk onderzoek aantoont dat combinaties van topicale behandelingen met benzoylperoxide, clindamycine en/of een retinoïd (adapaleen of tretinoïne) over het algemeen effectiever zijn dan deze interventies als monotherapie, en dat dit het geval is voor elke mate van ernst van acne. De werkgroep is het erover eens dat dit consistent is met de eigen klinische ervaring. Onderzoek toont ook aan dat een combinatie van 3 topicale middelen minder of vergelijkbaar effectief is aan een combinatie van 2 middelen; een drievoudige therapie wordt om die reden niet aanbevolen.

 

Topicale behandelingen in combinatie met oraal doxycycline wordt aanbevolen voor matig ernstige tot ernstige acne, op basis van de evidence dat orale tetracyclines gecombineerd met een combinatiepreparaat topicale benzoylperoxide en een topicaal retinoïd, en orale tetracyclines met topicaal azelaïnezuur een van de meest klinisch effectieve en kosteneffectieve opties zijn.

 

De werkgroep kiest ervoor om de optie van azelaïnezuur in combinatie met oraal doxycycline aan te bevelen omdat het, ondanks zijn beperktere bewijskracht, klinisch effectief en kosteneffectief blijkt te zijn. Het wordt daarom beschouwd als een goed alternatief voor patiënten die bijwerkingen ervaren van topicale retinoïden, omdat alle andere opties voor matig ernstige tot ernstige acne een topicaal retinoïd bevatten.

 

De werkgroep heeft doxycycline aanbevolen, omdat deze gewoonlijk maar één keer per dag wordt ingenomen, wat de therapietrouw van orale antibiotica kan verbeteren. Doxycycline heeft een lager risico op bijwerkingen dan minocycline (wat bijvoorbeeld in verband kan worden gebracht met lupus erythematodes, hepatitis en hyperpigmentatie), en heeft de voorkeur boven tetracycline, omdat het met de maaltijd kan worden ingenomen.

 

Trimethoprim-sulfamethoxazole en trimethoprim kunnen alleen gegeven worden in situaties waar andere antibiotica niet gebruikt kunnen worden.2 Het is in Nederland niet gangbaar deze middelen in te zetten. Het betreft off-label gebruik.

 

Tetracyclines mogen niet gebruikt worden tijdens de zwangerschap. Er zijn aanwijzingen dat monotherapie met benzoylperoxide wel effectief en kosteneffectief is op elk niveau van ernst, zij het minder dan de 5 andere aanbevolen behandelingen, en daarom wordt het aanbevolen als alternatief voor patiënten bij wie topicale retinoïden of orale tetracyclines gecontra-indiceerd zijn (bijvoorbeeld voor gebruik tijdens zwangerschap). Voor patiënten die contra-indicaties hebben of die geen gebruik willen maken van de behandelingsopties in tabel 2 of topisch benzoylperoxide, kunnen andere behandelingen geschikt zijn, afhankelijk van individuele omstandigheden en klinische expertise.

 

De werkgroep merkt ook op dat sommige patiënten met matig ernstige tot ernstige acne orale tetracyclines niet kunnen verdragen of er contra-indicaties voor hebben. Deze patiënten lopen risico op complicaties (littekenvorming) als alleen lokale behandeling wordt gebruikt, dus op basis van ervaring en expertise heeft de werkgroep enkele alternatieven aanbevolen die kunnen worden gebruikt.

 

Tabel 2. Behandelkeuzes voor milde tot matig ernstige en matig ernstige tot ernstige acne

 

Milde tot matig ernstige acne

Matig ernstige tot ernstige acne

Therapieresistente matig ernstige tot ernstige acne

Behandeling

Combinatie-preparaat topicaal adapaleen + topicaal benzoylperoxide, 1dd ‘s avonds aanbrengen

Combinatie-preparaat topicaal tretinoïne + topicaal clindamycine, 1dd ‘s avonds aanbrengen

Combinatie-preparaat topicaal benzoylperoxide + topicaal clindamycine, 1dd ‘s avonds aanbrengen

Combinatiepreparaat van topicaal adapaleen + topicaal benzoylperoxide 1dd ‘s avonds aanbrengen + oraal doxycycline 1dd 100 mg

Topicaal azelaïnezuur 2dd aanbrengen + oraal doxycycline 1dd 100 mg

Oraal isotretinoïne. Voor doseringsadvies zie overwegingen

Voordelen

  • Topicaal
  • Bevat geen antibiotica

 

  • Topicaal
  • Topicaal
  • Kan (voor zover bekend zonder gevaar) toegepast worden tijdens zwangerschap en lactatie
  • De orale component kan effectief zijn in geval van topicaal moeilijk te bereiken plekken, zoals de rug
  • Idem
  • Bevat geen antibiotica
  • De orale component kan effectief zijn in geval van topicaal moeilijk te bereiken plekken, zoals de rug

 

Nadelen

  • Niet geschikt voor gebruik tijdens zwangerschap
  • Gebruik tijdens borstvoeding wordt ontraden
  • Kan huidirritatie en fotosensitiviteit veroorzaken
  • Kan een blekende werking hebben op haar en textiel
  • Niet geschikt voor gebruik tijdens zwangerschap
  • Gebruik tijdens borstvoeding wordt ontraden
  • Kan huidirritatie en fotosensitiviteit veroorzaken
  • Kan huidirritatie en fotosensitiviteit veroorzaken
  • Kan een blekende werking hebben op haar en textiel
  • Doxycycline is niet geschikt voor gebruik tijdens zwangerschap, borstvoeding of onder de leeftijd van 12 jaar
  • Topicaal adapaleen is niet geschikt voor gebruik tijdens de zwangerschap en wordt ontraden tijdens borstvoeding
  • Topicaal adapaleen + topicaal benzoylperoxide kan huidirritatie en fotosensitiviteit veroorzaken
  • Topicaal adapaleen + topicaal benzoylperoxide kan een blekende werking hebben op haar en textiel
  • Orale antibiotica kunnen systemische bijwerkingen hebben en kunnen antimicrobiële resistentie veroorzaken
  • Orale tetracyclines kunnen fotosensitiviteit veroorzaken
  • Niet geschikt voor gebruik tijdens zwangerschap, borstvoeding of onder de leeftijd van 12 jaar
  • Topicaal azelaïnezuur kan hypopigmentatie en fotosensitiviteit veroorzaken
  • Orale antibiotica kunnen systemische bijwerkingen hebben en kunnen antimicrobiële resistentie veroorzaken
  • Orale tetracyclines kunnen fotosensitiviteit veroorzaken
  • Absoluut gecontra-indiceerd voor gebruik tijdens een actieve kinderwens, zwangerschap, of borstvoeding (zie bijlage DHPC update retinoïden)
  • Oraal isotretinoïne kan fotosensitiviteit veroorzaken.
  • Gelijktijdig gebruik met tetracyclines is gecontra-indiceerd.
  • Zie overwegingen voor mogelijke bijwerkingen.

 

Factoren waarmee u rekening moet houden bij het kiezen van een behandelingsoptie:

  • De werkgroep heeft het bewijs voor het risico op acnelittekens beoordeeld. Het bewijs suggereert dat de ernst en de duur van de acne mogelijke risicofactoren zijn voor het ontstaan van littekens. De werkgroep stelt dat er een grote mate van onzekerheid is over het bewijs aangezien de onderzochte studies niet gecontroleerd hebben voor het effect van andere factoren op het ontstaan van littekens. De werkgroep oordeelt dat de genoemde risicofactoren wel consistent zijn met de eigen kennis en ervaring, daarom wordt de aanbeveling gedaan om gezondheidsmedewerkers op deze risico’s te wijzen, zodat zij dit mee kunnen nemen tijdens het gesprek met de patiënt.
  • Op basis van eigen ervaring en expertise, alsook op basis van enige evidence, wil de werkgroep enkele factoren die verband houden met eerste-keuzebehandelingen benadrukken. Uit de literatuur kwam naar voren dat topicale middelen zoals benzoylperoxide en retinoïden vaak huidirritatie veroorzaken. Daarom adviseerde de werkgroep bij aanvang te starten met behandeling om de dag of met een korte contactapplicatie om daarmee de huidirritatie te verminderen en zo de therapietrouw te bevorderen.
  • De werkgroep benadrukt dat (topicale) retinoïden of orale tetracyclines gecontra-indiceerd zijn tijdens een zwangerschap of in geval van een actuele zwangerschapswens. Bij het gebruik van isotretinoïne moet het gebruik van effectieve anticonceptie conform het zwangerschapspreventieprogramma worden besproken met patiënten die mogelijk zwanger kunnen worden.
  • Deze submodule bevat overwegingen betreffende de behandeling van vrouwen met acne. Voor de behandeling van vrouwen met acne en PCOS zie submodule: Behandelopties voor acne bij patiënten met polycysteus ovariumsyndroom.
  • De werkgroep acht het gebruik van Treclinac® (0,025% tretinoïne/1% clindamycine gel) niet gecontra-indiceerd bij (een voorgeschiedenis van) huidkanker of huidkanker in de familie aangezien wetenschappelijk bewijs ontbreekt (Kircik, 2008; Thielitz, 2008, Uray, 2016). Dit advies wijkt af van de onderliggende SmPC-tekst.

Hoewel er beperkt evidence is voor de effectiviteit van de gecombineerde orale anticonceptiepil bij patiënten met acne, besluit de werkgroep, op basis van consensus en klinische ervaring, dat bij vrouwen die hormonale anticonceptiva gaan gebruiken naast een eerste-keuzebehandeling voor acne, de voorkeur uitgaat naar levonorgestrel bevattende combinatiepreparaten van de tweede generatie (conform de NHG-standaard Anticonceptie). Dit zou de voorkeur hebben boven een pil met alleen progesteron die, op basis van de expertise en ervaring van de werkgroep, mogelijk acne veroorzaakt. Combinatiepreparaten met cyproteronacetaat, gestodeen, desogestrel of drospirenon als progestativum zijn niet klinisch-relevant effectiever gebleken bij de behandeling van acne dan andere orale hormonale combinatiepreparaten, maar geven wel een verhoogd risico op trombo-embolische complicaties. De voorkeur gaat daarom uit naar levonorgestrel bevattende combinatiepreparaten. Het voorschrijven van combinatiepreparaten die cyproteronacetaat, gestodeen, desogestrel of drospirenon bevatten, heeft geen aangetoonde meerwaarde bij patiënten zonder onderliggende endocrinologische problematiek.

 

Orale antibiotica hebben als monotherapie bij matig ernstige tot ernstige acne een lagere klinische effectiviteit en kosteneffectiviteit dan de aanbevolen combinatiebehandelingen, en bij milde tot matig ernstige acne zelfs geen bewezen klinische effectiviteit. Om die reden en vanwege het risico van antibioticaresistentie besluit de werkgroep orale antibiotica niet als monotherapie aan te bevelen. De werkgroep is het er ook over eens dat de combinatie van topicale en orale antibiotica liever niet worden toegepast. Daar is geen evidence voor, maar op basis van ervaring en expertise constateert de werkgroep dat dergelijke combinaties in de huidige praktijk geen plek hebben.

 

 

Factoren die van belang zijn bij een richtlijnherziening:

  • Er is geen evidence gevonden voor de optimale duur van de behandeling. De werkgroep komt, op basis van eigen klinische ervaring, overeen dat de eerste-keuzebehandeling in principe 12 weken zou moeten worden voortgezet om te bepalen of het effectief is en om het optimale effect te beoordelen. De werkgroep is het erover eens dat behandeling met orale antibiotica na 12 weken kan worden gestopt als de acne onder controle is, mede om de ontwikkeling van antibioticaresistentie te voorkomen (terwijl men wel doorgaat met de topicale behandeling). Indien de acne nog niet onder controle is, kunnen antibiotica nogmaals 12 weken worden voortgezet (naast de topicale behandeling).
  • Er is een gebrek aan bewijs uit vergelijkend onderzoek naar de optimale behandelduur van antibiotica bij acne. Daarom beveelt de werkgroep op basis van haar expertise aan dat antibiotische behandelingen, waaronder topicale of orale antibiotica, slechts in uitzonderlijke gevallen langer dan 6 maanden mogen duren, met iedere 3 maanden een tussentijdse controle, waarbij het doel is om zo snel mogelijk te stoppen met het antibioticum.
  • De werkgroep merkt op dat 6 maanden antibioticabehandeling langer is dan de huidige 12 weken. Echter, de werkgroep besluit dat als de behandeling na 12 weken resulteert in een gedeeltelijke verbetering van de acne, het nuttig kan zijn om daarmee door te gaan. De werkgroep merkt ook op dat de aanbeveling om antibiotica niet als monotherapie toe te passen en ook de combinatie van topicale en orale antibiotica af te raden mogelijk zal leiden tot aanzienlijk minder voorschrijven van antibiotische behandelingen bij acne. De werkgroep houdt daarbij ook rekening met de NICE-, SWAB- en WHO-richtlijnen op dit gebied.3-5 Waar mogelijk wordt het zo kort mogelijk behandelen met antibiotica aangemoedigd. Al deze behandelingen verhogen het risico op antibioticaresistentie, en de werkgroep merkt op dat zorgverleners zich bewust moeten zijn van de kans op het induceren van antibioticaresistentie bij het voorschrijven van antibiotische behandelingen voor acne.
  • Er is geen evidence gevonden voor wat de beste alternatieve behandelingsoptie is bij geen of slechts een gedeeltelijke respons op de ingezette behandeling.

 

Orale behandeling met isotretinoïne

De werkgroep merkt op dat de evidence voor de orale behandeling met isotretinoïne onzeker is vanwege het klein aantal onderzochte patiënten, en zijn het erover eens dat de resultaten moeten worden geïnterpreteerd met enige voorzichtigheid. De beschikbare evidence toont aan dat oraal isotretinoïne een klinisch effectieve en kosteneffectieve behandeling is voor (therapieresistente) matig ernstige tot ernstige acne.

 

De werkgroep merkt op dat het nodig is om de DHPC-richtlijnen te volgen voordat behandeling met oraal isotretinoïne wordt begonnen, om ervoor te zorgen dat degenen die het gebruiken worden geïnformeerd over het belangrijke veiligheidskwesties in verband met dit geneesmiddel, en worden gecontroleerd zoals voorgeschreven. Ook benadrukt de werkgroep dat bij het starten van oraal isotretinoïne bij vrouwen in de vruchtbare levensfase anticonceptie moet worden gebruikt volgens de daarvoor geldende richtlijnen.

 

De werkgroep constateert dat de evidence vrijwel uitsluitend voorkomt uit (veelal oudere) RCT’s waarbij oraal isotretinoïne is toegepast in doseringen van tenminste 0,5 mg/kg/dag, en dat een totale cumulatieve dosis van 120 mg/kg per kuur effectiever was dan een totale cumulatieve dosis lager dan 120 mg/kg per kuur. Na het beoordelen van de evidence besluit de werkgroep om in principe een standaard dagelijkse dosis van 0,5 mg tot 1 mg/kg aan te bevelen. Echter, op basis van eigen expertise en klinische ervaring komt de werkgroep tot de conclusie dat veel patiënten baat hebben bij een gereduceerde dagelijks dosis oraal isotretinoïne van 0,1-0,3 mg/kg. Op deze manier kan de therapietrouw worden bevorderd, en is het voor patiënten mogelijk makkelijker de behandeling gedurende de benodigde behandelduur vol te houden.

 

De werkgroep merkt op dat de evidence voor lagere dosis oraal isotretinoïne schaars was, en daarom heeft men hiervoor een onderzoeksaanbeveling gedaan.

 

Uit wetenschappelijk onderzoek blijkt dat een cumulatieve dosis van 120 tot 150 mg/kg effectief is, maar de ervaring van de werkgroep is dat de acne bij sommige patiënten al eerder verdwijnt, terwijl bij andere patiënten juist een langere behandelduur noodzakelijk is. De werkgroep besloot na afweging van de mogelijke bijwerkingen en effectiviteit, dat voor sommige patiënten op basis van klinisch oordeel de behandeling kan worden gestopt indien de huid gedurende 4 tot 8 weken acnevrij blijft, ongeacht de cumulatieve dosering.

 

Wanneer patiënten oraal isotretinoïne gebruiken, benadrukt de werkgroep dat hun psychologisch welzijn moet worden gecontroleerd, en dat patiënten moeten weten dat het belangrijk is om zo nodig professionele hulp te zoeken.

 

De meeste bijwerkingen van isotretinoïne zijn dosisafhankelijk en terugkerend. Vaak ontstaat een droge en/of schilferende huid, droge slijmvliezen (lippen, neus, conjunctivae), jeuk, gewrichts-, spier- en rugpijn. Verder komt voorbijgaand wazig zien voor, stoornissen in donkeradaptatie, hoofdpijn, epistaxis, verhoging van de leverenzymwaarden en verhoging van triglyceridenspiegels. Het vroegtijdig sluiten van de epifysairschijven bij kinderen is een zeldzame complicatie die vooral bij hoge dosis isotretinoïne (veelal voorgeschreven voor andere indicaties dan acne vulgaris) of retinoïden anderszins voorkomt.6

 

(Verergering van) een depressie en andere stemmingsstoornissen zijn gerapporteerd bij het gebruik van isotretinoïne, maar een causaal verband is niet aangetoond. Er is onvoldoende bewijs volgens de richtlijnwerkgroep om het gebruik van isotretinoïne bij patiënten met stemmingsstoornissen af te raden.

 

Isotretinoïne is gecontra-indiceerd bij vrouwen in de vruchtbare leeftijd, tenzij aan alle voorwaarden van het Programma ter voorkoming van zwangerschap wordt voldaan (zie bijlage DHPC update retinoïden). Als een zwangerschap voorkomt na het beëindigen van de behandeling, dan blijft er een risico op ernstige foetale malformaties aanwezig. Dit risico blijft bestaan totdat het middel volledig is geëlimineerd, namelijk 1 maand na het beëindigen van de behandeling.

 

De werkgroep is van mening dat in individuele gevallen afgeweken kan worden van het Programma ter voorkoming van zwangerschap tijdens het gebruik van oraal isotretinoïne als dat in het belang is van de patiënt, op voorwaarde dat de patiënt duidelijk geïnformeerd is over de teratogeniteit van het middel en de motivatie voor het feit dat wordt afgeweken van het protocol goed is gedocumenteerd.

 

Gelijktijdig gebruik met tetracyclines is gecontra-indiceerd vanwege een vergrote kans op een verhoging van de intracraniële druk (benigne intracraniële hypertensie).

 

Gebruik van orale corticosteroïden naast oraal isotretinoïne

Over dit onderwerp is geen bewijs gevonden, dus heeft de werkgroep aanbevelingen gedaan op basis van eigen klinische kennis en ervaring.

 

De werkgroep is het erover eens dat het bekend is dat oraal isotretinoïne acne in de periode na het starten van het middel kan verergeren. Om deze reden is het gebruikelijk om orale corticosteroïden te geven aan patiënten met acne fulminans die beginnen met orale isotretinoïne om te voorkomen dat een exacerbatie optreedt.

 

De werkgroep merkt op dat orale corticosteroïden gebruikt kunnen worden voor de behandeling van een exacerbatie van acne die kan optreden na de behandeling met oraal isotretinoïne, wat van toepassing kan zijn op iedereen die oraal isotretinoïne gebruikt en niet alleen patiënten met acne fulminans.

 

De optimale behandelduur en dosering van orale corticosteroïden naast oraal isotretinoïne is onbekend.

 

Fysische behandelingen

Onder fysische therapieën worden verschillende behandelingen verstaan, waaronder fotodynamische therapie (PDT), licht- of laserbehandeling en chemische peelings. Voor het werkingsmechanisme van deze behandeling wordt verwezen naar de NVDV-leidraad chemische peelings, NVDV-leidraad laser en flitslamp en NVH-leidraad Acne.8-10 Met lichtbehandelingen wordt een behandeling met de flitslamp (IPL, intense pulsed light) bedoeld.

 

Gebaseerd op het geringe bewijs dat PDT matig (kosten)effectief is bij de behandeling van matig ernstige tot ernstige acne vergeleken met andere behandelingen, besloot de werkgroep dat het kan worden overwogen als alternatieve behandeling van deze mate van ernst van acne wanneer andere behandelingen niet effectief zijn, niet verdragen worden of gecontra-indiceerd zijn. Daar staat tegenover dat in de Nederlandse praktijk weinig ervaring is met het gebruik van PDT bij acne.

 

Het bewijs voor fysische behandelingen voor milde tot matig ernstige acne was zeer beperkt. Echter, in tegenstelling tot de Engelse situatie in de geadapteerde NICE richtlijn, is er in de Nederlandse situatie wel enige ervaring vanuit de (dermatologische en huidtherapeutische) praktijk met licht- en laserbehandeling en chemische peelings voor de behandeling van acne. Naast een aanbeveling voor meer onderzoek voelt de werkgroep zich dan ook gerechtvaardigd om een zwakke aanbeveling voor bovengenoemde fysische therapieën te maken voor milde tot matig ernstige acne.

 

Gebruik van intralaesionale corticosteroïden

Hevig ontstoken acnecysten kunnen pijnlijk en cosmetisch storend zijn, daarom vindt de werkgroep het belangrijk om hierover een aanbeveling te doen op basis van eigen ervaring en het beperkte beschikbare bewijs. Er zijn voldoende positieve resultaten om tot een aanbeveling te komen voor het gebruik van intralaesionaal triamcinolonacetonide. Dit is ook in lijn met de eigen ervaring van de werkgroep.

 

De door de werkgroep aanbevolen concentratie van 0,6 mg/ml is in lijn met de laagste effectieve concentratie zoals gebruikt in onderzoeken op dit gebied (0,1 ml per cm cystediameter, in een concentratie van 0,6 mg/ml verdund in 0,9% natriumchloride). De werkgroep realiseert zich dat deze concentratie lastig te bereiden is. De ervaring van de werkgroep is dat het gebruik van hogere doseringen met kleinere hoeveelheden, bijvoorbeeld een dosering van 10mg/ml (on)verdund, eveneens effectief is en weinig bijwerkingen geeft. Echter, onderzoek laat zien dat een concentratie van 0,6 mg/ml even goed werkt als hogere concentraties.

 

De mogelijke bijwerkingen van triamcinolonacetonide-injecties, bijvoorbeeld hypopigmentatie (vooral bij patiënten met een donkere huid) en cutane atrofie, wat vooral bij afwijkingen het aangezicht ongewenst is, zijn besproken in de werkgroep. Daarom adviseert de werkgroep een lagere dosis dan die wordt gebruikt voor andere ontstekingsaandoeningen, waarbij wordt opgemerkt dat de aanbevolen dosis laag is en minder kans heeft op bijwerkingen. De werkgroep is het er ook over eens dat inflammatoire acne-laesies goed reageren op lage concentraties triamcinolonacetonide en dat derhalve een hogere dosis zoals vaak gebruikt bij andere behandelingen niet nodig is.

 

Behandelopties voor acne bij patiënten met polycysteus ovariumsyndroom

Er is onvoldoende bewijs om de meest effectieve acnetherapie vast te stellen voor de specifieke groep patiënten met PCOS. Derhalve is besloten om bij deze groep patiënten in eerste instantie voor de gebruikelijke acnetherapieën van eerste keuze te kiezen (zie tabel 2), rekening houdend met de ernst van de acne.  

Als de acnetherapieën van eerste keuze niet werken, kan het toevoegen van een hormonale behandeling met de orale anticonceptiepil (‘combinatiepil’, wat vaak het middel van eerste keus is bij behandeling van PCOS) effectief zijn. Omdat het gebruik van combinatiepreparaten met cyproteron een verhoogd risico op veneuze trombo-embolieën (VTE) geeft, vooral in het eerste jaar van gebruik (relatief risico op VTE 1,6 (95%-BI 1,1 tot 2,2) voor cyproteron bevattende combinatiepreparaten in vergelijking met levonorgestrel bevattende combinatiepreparaten)11, hebben levonorgestrel bevattende preparaten de voorkeur. Indien toch gekozen wordt voor een cyproteron preparaat, dient het effect na zes maanden geëvalueerd te worden, waarbij de voordelen van voortzetting en risico's van de behandeling worden afgewogen. De werkgroep adviseert om voor de start van het gebruik van cyproteron/ethinylestradiol de mogelijke bijwerkingen te bespreken met de patiënt.

 

Zowel de standaard acnetherapie van eerste keuze als de behandeling met de combinatiepil of cyproteron/ethinylestradiol kunnen in de eerste lijn worden voorgeschreven. Patiënten met PCOS en/of andere symptomen van hyperandrogenisme kunnen baat hebben bij verwijzing naar een huisarts, gynaecoloog of endocrinoloog voor behandeling.

 

Er is onvoldoende bewijs voor het gebruik van spironolacton voor de behandeling van acne bij patiënten met PCOS.

 

Vanwege het ontbreken van bewijs voor specifieke behandelingsopties bij patiënten met PCOS en acne adviseert de werkgroep verder onderzoek naar dit onderwerp.

Onderbouwing

De module is gebaseerd op de richtlijn van NICE, 2021. Voor het systematisch literatuuronderzoek wordt verwezen naar de NICE-richtlijn.1 De hyperlink bevat een verwijzing naar alle evidence-tabellen. Hier vindt u evidence-tabellen voor het huidverzorgingsadvies, dieet, verwijzing naar de medisch specialist, behandeling van milde tot matig ernstige acne, matig ernstige tot ernstige acne, behandeling van patiënten met acne vulgaris en PCOS, het toevoegen van orale corticosteroïden bij oraal isotretinoïne en het gebruik van intralaesionaele corticosteroïden.

  1. 1. Evidence tabellen Nice Acne Vulgaris Guideline. https://www.nice.org.uk/guidance/ng198/evidence Geraadpleegd op 10 januari 2022.
  2. Dréno B, Bettoli V, Ochsendorf F, Layton A, Mobacken H, Degreef H; European Expert Group on Oral Antibiotics in Acne. European recommendations on the use of oral antibiotics for acne. Eur J Dermatol. 2004 Nov-Dec;14(6):391-9.
  3. Antimicrobial stewardship: systems and processes for effective antimicrobial medicine use.
    18 August 2015. https://www.nice.org.uk/guidance/ng15 Geraadpleegd op 27 januari 2022.
  4. Global action plan on antimicrobial resistance. World Health Organization. 2015.
  5. Emelie et al. SWAB Guidelines for Antimicrobial Stewardship. 2016.
  6. DiGiovanna JJ. Isotretinoin effects on bone. J Am Acad Dermatol. 2001 Nov;45(5):S176-82.
  7. <a href="https://www.farmacotherapeutischkompas.nl/bladeren/preparaatteksten/i/isotretinoine.">https://www.farmacotherapeutischkompas.nl/bladeren/preparaatteksten/i/isotretinoine. Geraadpleegd op 19 januari 2022.
  8. Habbema L et al. NVDV-leidraad chemische peelings. 2020
  9. Wolkerstorfer A et al. NVDV-leidraad laser en flitslamp. 2016.
  10. Janssen et al. NVH-leidraad Acne in de huidtherapeutische praktijk. 2021
  11. Stegeman BH, De Bastos M, Rosendaal FR, Van Hylckama Vlieg A, Helmerhorst FM, Stijnen T, et al. Different combined oral contraceptives and the risk of venous thrombosis: Systematic review and network meta-analysis. BMJ 2013;347:f5298.
  12. Kircik LH, Peredo MI, Bucko AD, et al. Safety of a novel gel formulation of clindamycin phosphate 1.2%-tretinoin 0.025%: results from a 52-week open-label study. Cutis. 2008;82:358-66.
  13. Thielitz A and Gollnick H. Topical retinoids in acne vulgaris: update on efficacy and safety. Am J Clin Dermatol. 2008;9:369-81.
  14. Uray IP, Dmitrovsky E and Brown PH. Retinoids and rexinoids in cancer prevention: from laboratory to clinic. Semin Oncol. 2016;43(1):49-64.

Beoordelingsdatum en geldigheid

Publicatiedatum  : 18-09-2025

Beoordeeld op geldigheid  : 10-05-2022

De Nederlandse Vereniging voor Dermatologie en Venereologie (NVDV) is regiehouder van dit richtlijn en eerstverantwoordelijke op het gebied van de actualiteitsbeoordeling van de richtlijn. De andere aan dit richtlijn deelnemende wetenschappelijke verenigingen of gebruikers van de richtlijn delen de verantwoordelijkheid en informeren de regiehouder over relevante ontwikkelingen binnen hun vakgebied.

Initiatief en autorisatie

Initiatief:
  • Nederlandse Vereniging voor Dermatologie en Venereologie
Geautoriseerd door:
  • Nederlands Huisartsen Genootschap
  • Nederlandse Vereniging voor Dermatologie en Venereologie
  • Nederlandse Vereniging van Huidtherapeuten
  • Huid Nederland

Algemene gegevens

Totstandkoming van de richtlijn
Op initiatief van de Nederlandse Vereniging voor Dermatologie en Venereologie (NVDV) is de richtlijn Acne in 2022 herzien. Er is gekozen om gebruik te maken van de Britse richtlijn ‘Acne Vulgaris: management’ van het National Institute for Health and Care Excellence (NICE) als basisdocument.


Door NICE werd van 2019 tot en met 2021 gewerkt aan een update van de behandelrichtlijn voor acne vulgaris volgens dezelfde GRADE methodiek zoals die binnen de NVDV wordt gehanteerd. De geanalyseerde knelpunten kwamen grotendeels overeen met de Nederlandse situatie. Er was een zorgvuldige onderbouwing gedaan op basis van het literatuuronderzoek en consensus binnen de expertisegroep. Derhalve was het mogelijk om gebruik te maken van de grondige, uitvoerige literatuuranalyse zoals reeds door NICE verricht, om vervolgens de Britse NICE-richtlijn integraal te adapteren naar de Nederlandse situatie. Hierbij moet worden opgemerkt dat de NICE guideline zich richt tot het gehele veld van betrokken zorgverleners, en niet specifiek de dermatoloog.

 

Deze richtlijn bevat aanbevelingen voor de behandeling van acne met topicale middelen, orale middelen en huidverzorging, alsmede behandeling van acnelittekens. Overal waar in deze richtlijn de term ‘acne’ wordt genoemd wordt ‘acne vulgaris’ bedoeld.

 

Inleiding acne vulgaris
Acne vulgaris is een veelvoorkomende huidaandoening; naar schatting is 9,4% van de wereldbevolking aangedaan. Daarmee staat acne vulgaris op de 8e plaats van meest voorkomende aandoeningen wereldwijd. Acne vulgaris is een veel voorkomende aandoening die het gezicht, de borst en de rug kan aantasten. Het komt het meest voor bij adolescenten en jongvolwassenen; ongeveer 80% van de mensen tussen 11 en 30 jaar oud is aangedaan. Hoewel het voornamelijk voorkomt bij tieners en jongvolwassenen, heeft naar schatting 20 tot 40% van alle volwassenen in meer of mindere mate last van acne. 


Vooral vanwege de ingrijpende psychosociale gevolgen kan acne een groot probleem vormen. Dat heeft mede te maken met de lokalisatie in het gelaat en de leeftijdscategorie waarbij het voornamelijk gezien wordt. Onder 9570 adolescenten bleek 14,1% problematische acne te hebben. Tevens is aangetoond dat de emotionele en sociale implicaties van acne vergelijkbaar zijn met die van andere chronische aandoeningen als astma en epilepsie.


Acne kan een aanzienlijke impact hebben op de kwaliteit van leven, omdat de aanwezigheid van acne kan leiden tot emotionele stress en psychische problematiek, waaronder depressie en suïcidaliteit. Deze effecten correleren niet noodzakelijkerwijs met de ernst van acne. Zelfs een milde vorm kan een negatieve invloed uitoefenen op werk, sociale interacties en stemming. Daarnaast kan acne vulgaris permanente schade aan de huid veroorzaken, zoals littekenvorming en hyperpigmentatie.


Dat acne vulgaris, ook door zorgverleners, vaak beschouwd wordt als een onschuldige en self-limiting kwaal is derhalve onterecht. Ook patiënten ondersteunen dergelijke algemene opvattingen niet, zo blijkt uit bevindingen van de focusgroep acne, gehouden door de NHG in 2016, als input voor het patiëntenperspectief voor de NHG-Standaard Acne (herziening 2017). Patiënten gaven daarbij aan dat ‘betrokkenheid en serieus nemen wordt gewaardeerd; zeggen dat acne ‘normaal is’ en ‘wel een keer overgaat’ niet.’ Aandacht voor ideeën van de patiënt over het ontstaan, verergeren of verbeteren van acne, en aandacht voor de psychosociale beleving van acne, zijn van belang voor voorlichting op maat en kunnen de therapietrouw bevorderen.


De werkgroep is van mening dat acne vulgaris beschouwd dient te worden als huidziekte, waarvoor een behandeling door gecertificeerde (para)medisch geschoolde zorgverleners geïndiceerd is. Naast een behandeling op maat dient er aandacht te zijn voor een goede begeleiding van patiënten.

Doel en doelgroep

Deze richtlijn is een document met aanbevelingen ter ondersteuning van de dagelijkse praktijkvoering. Richtlijnen zijn vooral van belang bij zaken waar veel verwarring of onenigheid over bestaat en waar consensus kan bijdragen aan duidelijkheid. De richtlijn berust op de resultaten van wetenschappelijk onderzoek en aansluitende meningsvorming gericht op het vaststellen van goed medisch handelen. De richtlijn en de daarvan afgeleide documenten geven aanbevelingen over begeleiding en behandeling van patiënten met acne vulgaris en schenken aandacht aan huidtherapie bij patiënten met acne.

De richtlijn is bedoeld voor alle betrokken beroepsgroepen. Voor huisartsen geldt primair de NHG-Standaard Acne Vulgaris. Als de huisarts bij patiënten met acne vulgaris niet meer met de NHG-Standaard uitkomt, kan de huisarts gebruikmaken van deze richtlijn. Voor patiënten zijn afgeleide producten gemaakt, zoals te vinden op de websites van de betrokken patiëntenvereniging(en) en Thuisarts.nl.

Samenstelling werkgroep

Voor het ontwikkelen van de richtlijn werd in 2020 een multidisciplinaire werkgroep ingesteld. Bij het samenstellen van de werkgroep werd rekening gehouden met de geografische spreiding van de werkgroepleden en met een evenredige vertegenwoordiging van academische en niet-academische achtergrond. De werkgroepleden hebben onafhankelijk gehandeld en geen enkel lid ontving gunsten met het doel de richtlijnen te beïnvloeden. Naast de afgevaardigden van de verschillende beroepsgroepen is er ook een patiëntvertegenwoordiger betrokken geweest bij de ontwikkeling van de richtlijn.

 

Werkgroepleden Richtlijn Acne

Vereniging

dr. R.J.B. Driessen (voorzitter), dermatoloog

NVDV

drs. F.A.A. Blok, dermatoloog

NVDV

dr. R.J. Borgonjen, dermatoloog

NVDV

drs. D. Appelen, dermatoloog i.o.

NVDV

dr. S.F. van Vugt, huisarts      

NHG

drs. F.M.C. de Vries, huidtherapeut/onderzoeker

-

M.E.M. Janssen, huidtherapeut

NVH

drs. T.P. Buters, arts-onderzoeker

-

F. Das, patiëntvertegenwoordiger

HN

Per december 2021

 

drs. S.A.E. Stadhouders-Keet, dermatoloog

NVDV

dr. H.H. van der Zee, dermatoloog

NVDV

 

 

 

Ondersteuning werkgroep Richtlijn Acne

Vereniging

drs. S.L. Wanders, arts-onderzoeker (vanaf juli 2021)

NVDV

drs. E. de Booij, arts-onderzoeker (tot juli 2021)

NVDV

dr. W.A. van Enst, klinisch epidemioloog

NVDV

Belangenverklaringen

De KNMG-Code ter voorkoming van oneigenlijke beïnvloeding door belangenverstrengeling is gevolgd. Alle werkgroepleden hebben schriftelijk verklaard of ze in de laatste vijf jaar directe financiële belangen (betrekking bij een commercieel bedrijf, persoonlijke financiële belangen, onderzoek financiering) of indirecte belangen (persoonlijke relaties, reputatie management, kennisvalorisatie) hebben gehad. Een overzicht van de belangen van werkgroepleden en het oordeel over het omgaan met eventuele belangen vindt u in onderstaande tabel. De ondertekende belangenverklaringen zijn op te vragen bij het secretariaat van de Nederlandse Vereniging voor Dermatologie en Venereologie.

 

 

Werkgroep

lid

Hoofdfunct-

ie(s)

Nevenfunctie(s)

Persoonlijke financiële belangen

Persoonlijke relaties

Extern gefinancierd onderzoek

Intellectuele belangen en reputatie

Overige belangen

Getekend op

Acties

dr. R.J.B. Driessen

Dermatoloog

Domeingroep Inflammatoire dermatosen

Cursorisch Onderwijs Commissie (COCOM))


Richtlijnwerkgroep Hidradenitis suppurativa

Geen

Geen

Galderma (vergoedingen werden rechtstreeks aan de instelling betaald)

Geen

Spreker/ medisch adviseur: Abbvie, Janssen, Galderma, Novartis

(vergoedingen werden rechtstreeks aan de instelling betaald) 

06-08-2018

 

(update 12-2021)

Geen

drs. F.A.A. Blok

Dermatoloog

Commissie Normstelling

Richtlijnwerkgroep Handeczeem

Vanuit Skinconsult

Geen

Geen

Geen

Geen

06-08-2018

Geen

dr. R.J. Borgonjen

Dermatoloog

Commissie Autorisatie

Geen

Geen

Geen

Geen

Geen

06-08-2018

Geen

drs. S.A.E. Stadhouders-Keet

Dermatoloog

Domeingroep Kinderdermatologie

Geen

Geen

Geen

Geen

Geen

13-12-2021

Geen

dr. H.H. van der Zee

Dermatoloog

Medisch adviseur HPV (hidradenitis patiënten vereniging) Probono

Geen

Geen

Spreker/

medisch adviseur: Abbvie, Novartis, InflaRx, Galderma, betaald

Geen

Geen

14-12-2021

Geen

drs. D. Appelen

Dermatoloog in opleiding

Richtlijnwerkgroep Rosacea

Geen

Geen

Geen

Geen

Geen

06-08-2018

Geen

dr. S.F. van Vugt

Huisarts

Richtlijnwerkgroep NHG standaard Acne

Geen

Geen

Geen

Geen

Geen

06-08-2018

Geen

drs. F.M.C. de Vries

Onderzoeker en huidtherapeut

 

Geen

Geen

Geen

Geen

Geen

06-08-2018

Geen

M.E.M. Janssen

Huidtherapeut

 

Geen

Geen

Geen

Geen

Geen

06-08-2018

Geen

drs. T.P. Buters

Arts-onderzoeker

 

Geen

Geen

Geen

Geen

Geen

18-11-2021

Geen

F. Das

Patiëntvertegenwoordiger

 

Geen

Geen

Geen

Geen

Geen

06-08-2018

Geen

Inbreng patiëntenperspectief

Er is aandacht besteed aan het patiëntenperspectief door de zitting neming van een patiënt in de werkgroep en de opname van een module over patiëntenvoorlichting. Het concept richtlijn is tevens voor commentaar voorgelegd aan de patiëntenverenigingen Huid Nederland.

Methode ontwikkeling

Evidence based

Implementatie

In de verschillende fasen van de ontwikkeling van de richtlijn is rekening gehouden met de implementatie van de richtlijn en de praktische uitvoerbaarheid van de aanbevelingen. Daarbij is uitdrukkelijk gelet op factoren die de invoering van de richtlijn in de praktijk kunnen bevorderen of belemmeren. De richtlijn wordt via het internet verspreid onder alle relevante beroepsgroepen en ziekenhuizen en er zal in verschillende specifieke vaktijdschriften aandacht worden besteed aan de richtlijn. Tevens zal een samenvatting worden gemaakt.

Werkwijze

Knelpuntenanalyse
In de voorbereidingsfase heeft een bijeenkomst plaatsgevonden waarvoor alle belanghebbenden zijn uitgenodigd. In deze bijeenkomst zijn knelpunten aangedragen door de werkgroepleden; NVDV, Nederlands Huisartsen Genootschap (NHG), Nederlandse Vereniging van Huidtherapeuten (NVH) en Nederlandse Vereniging voor Ziekenhuis Apothekers (NVZA). Tevens werden uitgenodigd Zorgverzekeraars Nederland (ZN), Nederlandse Vereniging Ziekenhuizen (NVZ), Vereniging Innovatieve Geneesmiddelen (VIG) en de Nederlandse Federatie van Universitair Medische Centra (NFU).  Volledig overzicht van deelnemende partijen.

 

Uitgangsvragen en uitkomstmaten
Op basis van de uitkomsten van de knelpuntenanalyse heeft de werkgroep uitgangsvragen opgesteld. Daarbij inventariseerde de werkgroep per uitgangsvraag welke uitkomstmaten voor de patiënt relevant zijn, waarbij zowel naar gewenste als ongewenste effecten werd gekeken.


Strategie voor zoeken en selecteren van literatuur
Er is gekozen om de richtlijn Acne Vulgaris van het National Institute for Health and Care Excellence, beter bekend als NICE, te adapteren naar de Nederlandse situatie. Het literatuuronderzoek is verricht door de NICE-werkgroep. Zij gebruiken hiervoor een standaardprocedure. Voor volledige informatie wordt verwezen naar de evidence pagina van de NICE-richtlijn.

 

Randvoorwaarden (Organisatie van zorg)
In de knelpuntenanalyse en bij de ontwikkeling van de richtlijn is expliciet rekening gehouden met de organisatie van zorg: alle aspecten die randvoorwaardelijk zijn voor het verlenen van zorg (zoals coördinatie, communicatie, (financiële) middelen, menskracht en infrastructuur). Randvoorwaarden die relevant zijn voor het beantwoorden van een specifieke uitgangsvraag maken onderdeel uit van de overwegingen bij de bewuste uitgangsvraag. Meer algemene, overkoepelende, of bijkomende aspecten van de organisatie van zorg worden behandeld in
de module Organisatie van zorg.

 

Indicatorontwikkeling
Er werden geen indicatoren ontwikkeld voor deze richtlijn. Deze werden niet relevant geacht.

 

Kennislacunes
Het literatuuronderzoek werd verricht door de NICE-werkgroep. Een overzicht van de onderwerpen waarvoor (aanvullend) wetenschappelijk onderzoek van belang wordt geacht, is als aanbeveling beschreven.


Juridische betekenis van richtlijnen
Richtlijnen zijn geen wettelijke voorschriften maar wetenschappelijk onderbouwde en breed gedragen inzichten en aanbevelingen waaraan zorgverleners zouden moeten voldoen om kwalitatief goede zorg te verlenen. Aangezien richtlijnen uitgaan van ‘gemiddelde patiënten’, kunnen zorgverleners in individuele gevallen zo nodig afwijken van de aanbevelingen in de richtlijn. Afwijken van richtlijnen is, als de situatie van de patiënt dat vereist, soms zelfs noodzakelijk. Een richtlijn beschrijft wat goede zorg is, ongeacht de financieringsbron (Zorgverzekeringswet (Zvw), Wet langdurige zorg (Wlz), Wet maatschappelijke ondersteuning (Wmo), aanvullende verzekering of eigen betaling door de cliënt/patiënt). Opname van een richtlijn in een register betekent dus niet noodzakelijkerwijs dat de in de richtlijn beschreven zorg verzekerde zorg is.

 

Commentaar- en autorisatiefase
Het concept richtlijn is aan de betrokken (wetenschappelijke) verenigingen, (patiënt) organisaties en stakeholders voorgelegd ter commentaar. De commentaren zijn verzameld en besproken met de werkgroep. Naar aanleiding van de commentaren is het concept richtlijn aangepast en definitief vastgesteld door de werkgroep. Het definitieve richtlijn is aan de deelnemende (wetenschappelijke) verenigingen en (patiënt) organisaties voorgelegd ter autorisatie door hen geautoriseerd dan wel geaccordeerd.

 

Kwalitatieve raming van mogelijke financiële gevolgen in het kader van de WKKGZ

Bij de richtlijn is conform de Wet kwaliteit, klachten en geschillen zorg (Wkkgz) een kwalitatieve raming uitgevoerd of de aanbevelingen mogelijk leiden tot substantiële financiële gevolgen. Bij het uitvoeren van deze beoordeling zijn richtlijnmodules op verschillende domeinen getoetst (gebaseerd op het stroomschema ontwikkeld door FMS).

 

Uit de kwalitatieve raming blijkt dat er waarschijnlijk geen substantiële financiële gevolgen zijn, zie onderstaande tabel.

 

Module

Uitkomst Raming

Toelichting

Huidverzorgingsadvies

Geen substantiële financiële gevolgen

Hoewel uit de toetsing volgt dat de aanbevelingen breed toepasbaar zijn (>40.000 patiënten), volgt uit de toetsing dat het geen nieuwe manier van zorgverlening of andere organisatie van zorgverlening betreft, het geen toename in het aantal in te zetten voltijdsequivalenten aan zorgverleners betreft en het geen wijziging in het opleidingsniveau van zorgpersoneel betreft. Er worden daarom geen financiële gevolgen verwacht.

Dieet

Geen substantiële financiële gevolgen

Hoewel uit de toetsing volgt dat de aanbevelingen breed toepasbaar zijn (>40.000 patiënten), volgt uit de toetsing dat het geen nieuwe manier van zorgverlening of andere organisatie van zorgverlening betreft, het geen toename in het aantal in te zetten voltijdsequivalenten aan zorgverleners betreft en het geen wijziging in het opleidingsniveau van zorgpersoneel betreft. Er worden daarom geen financiële gevolgen verwacht.

Behandeling van acne

Geen substantiële financiële gevolgen

Hoewel uit de toetsing volgt dat de aanbevelingen breed toepasbaar zijn (>40.000 patiënten), volgt uit de toetsing dat het geen nieuwe manier van zorgverlening of andere organisatie van zorgverlening betreft, het geen toename in het aantal in te zetten voltijdsequivalenten aan zorgverleners betreft en het geen wijziging in het opleidingsniveau van zorgpersoneel betreft. Er worden daarom geen financiële gevolgen verwacht.

Recidief van acne

Geen substantiële financiële gevolgen

Hoewel uit de toetsing volgt dat de aanbevelingen breed toepasbaar zijn (>40.000 patiënten), volgt uit de toetsing dat het geen nieuwe manier van zorgverlening of andere organisatie van zorgverlening betreft, het geen toename in het aantal in te zetten voltijdsequivalenten aan zorgverleners betreft en het geen wijziging in het opleidingsniveau van zorgpersoneel betreft. Er worden daarom geen financiële gevolgen verwacht.

Onderhoud

Geen substantiële financiële gevolgen

Hoewel uit de toetsing volgt dat de aanbevelingen breed toepasbaar zijn (>40.000 patiënten), volgt uit de toetsing dat het geen nieuwe manier van zorgverlening of andere organisatie van zorgverlening betreft, het geen toename in het aantal in te zetten voltijdsequivalenten aan zorgverleners betreft en het geen wijziging in het opleidingsniveau van zorgpersoneel betreft. Er worden daarom geen financiële gevolgen verwacht.

Behandeling van aan acne gerelateerde littekens

Geen substantiële financiële gevolgen

Hoewel uit de toetsing volgt dat de aanbevelingen breed toepasbaar zijn (>40.000 patiënten), volgt uit de toetsing dat het geen nieuwe manier van zorgverlening of andere organisatie van zorgverlening betreft, het geen toename in het aantal in te zetten voltijdsequivalenten aan zorgverleners betreft en het geen wijziging in het opleidingsniveau van zorgpersoneel betreft. Er worden daarom geen financiële gevolgen verwacht.

Organisatie van zorg

Geen substantiële financiële gevolgen

Hoewel uit de toetsing volgt dat de aanbevelingen breed toepasbaar zijn (>40.000 patiënten), volgt uit de toetsing dat het geen nieuwe manier van zorgverlening of andere organisatie van zorgverlening betreft, het geen toename in het aantal in te zetten voltijdsequivalenten aan zorgverleners betreft en het geen wijziging in het opleidingsniveau van zorgpersoneel betreft. Er worden daarom geen financiële gevolgen verwacht.

 

Volgende:
Recidief van acne