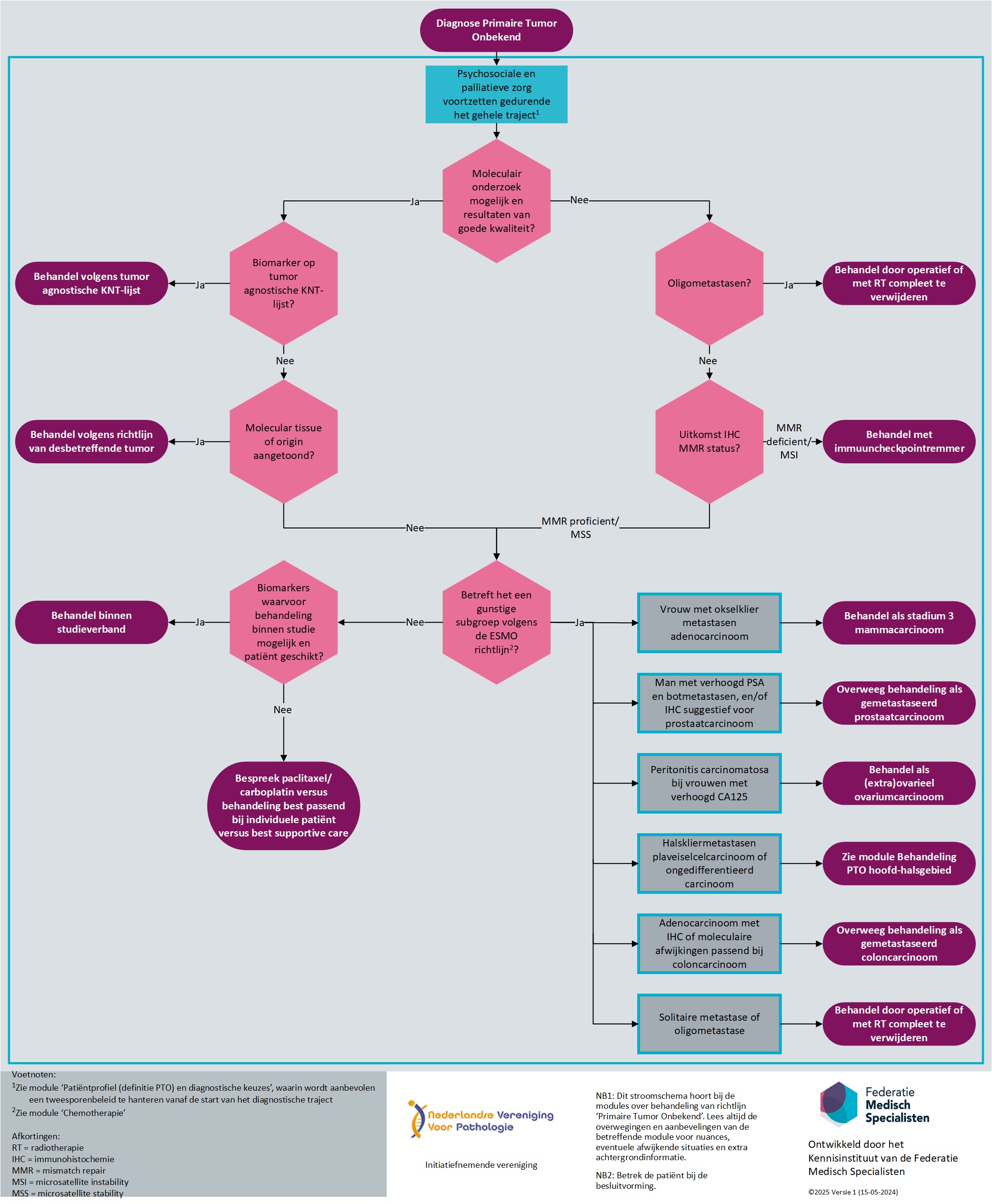
Behandeling (uitgezonderd geïsoleerde halskliermetastasen)
Als patiënten met bevestigde primaire tumor onbekend (PTO) behandeld willen worden, en als hun conditie dit toelaat, dan kunnen zij locoregionaal worden behandeld (i.e. chirurgie en/of radiotherapie) en/of met systemische therapie (i.e. chemotherapie, doelgerichte therapie en/of behandeling met immuuncheckpointremmers). De behandeling kan afhangen van de lokalisatie en indeling (gunstig of ongunstig subtype) en het moleculaire profiel/targets.
In deze reeks modules zullen de rol van chirurgie, radiotherapie, chemotherapie, gerichte therapie en immunotherapie worden besproken.
Deze submodule bevat:
- Locoregionale behandeling: radiotherapie en chirurgie
- Chemotherapie
- Doelgerichte therapie
- Immuuncheckpointremmers

Verantwoording
Beoordelingsdatum en geldigheid
Publicatiedatum : 21-10-2025
Beoordeeld op geldigheid : 08-10-2025
Algemene gegevens
De ontwikkeling/herziening van deze richtlijnmodule werd ondersteund door het Kennisinstituut van de Federatie Medisch Specialisten (www.demedischspecialist.nl/kennisinstituut) en werd gefinancierd uit de Stichting Kwaliteitsgelden Medisch Specialisten (SKMS).
De financier heeft geen enkele invloed gehad op de inhoud van de richtlijnmodule.
Samenstelling werkgroep
Voor het ontwikkelen van de richtlijnmodule is in 2021 een multidisciplinaire werkgroep ingesteld, bestaande uit vertegenwoordigers van alle relevante specialismen (zie hiervoor de Samenstelling van de werkgroep) die betrokken zijn bij de zorg voor patiënten met een primaire tumor onbekend.
Werkgroep
- prof. dr. P. (Petur) Snaebjornsson (voorzitter), Patholoog, Antoni van Leeuwenhoek, Amsterdam, NVVP
- dr. M.L. (Marc) Ooft, Patholoog, Rijnstate, Arnhem, NVVP
- dr. L.I. (Leonie) Kroeze, Klinisch moleculair bioloog, Radboud UMC, Nijmegen, NVVP
- dr. D.G.J. (Debbie) Robbrecht, Internist, Erasmus MC, Rotterdam, NIV/NVMO
- dr. A.J. (Yes) van de Wouw, Internist, VieCuri Medisch Centrum, Venlo, NIV/NVMO
- dr. M.A. (Marieke) Vollebergh, Internist, Antoni van Leeuwenhoek, Amsterdam, NIV/NVMO
- prof. dr. A.J. (Anthonie) van der Wekken, Longarts, UMCG, Groningen, NVALT
- dr. A.M.J. (Anke) Kuijpers, Chirurg, Antoni van Leeuwenhoek, Amsterdam, NVvH
- dr. Q. (Quirijn) Tummers, Chirurg, Antoni van Leeuwenhoek, Amsterdam, NVvH
- dr. M. (Martin) Lacko, KNO-arts/ Hoofd-hals chirurg, MUMC, Maastricht, NVKNO
- dr. J. (Jessie) Westerhof, MDL-arts, UMCG, Groningen, NVMDL
- dr. M.C. (Maartje) van Rijk, Nucleair geneeskundige, Radboud UMC, Nijmegen, NVNG
- W.A. (Warnyta) Minnaard, Patiëntenvertegenwoordiger, Missie Tumor Onbekend
- F.C.M. (Francine) van der Heijden, Patiëntenvertegenwoordiger, Missie Tumor Onbekend
- prof. dr. C.H.J. (Chris) Terhaard, Radiotherapeut-oncoloog, UMCU, Utrecht, NVRO
- dr. D.M.H.J. (Deirdre) Hekkelman-ten Berge, Radioloog, ADRZ, Goes, NVvR
- dr. A. (Alexander) de Graeff, Internist-oncoloog/hospice-arts, UMCU, Utrecht, Palliactief
- C. (Christien) de Jong, GZ-psycholoog/psychotherapeut, Amsterdams Instituut voor Gezins- en Relatietherapie, Amsterdam, NVPO
- D. (Daphne) Rethmeier, oncologieverpleegkundige, Radboud UMC, Nijmegen, V&VN
- D. (Diane) van Biessen, verpleegkundig specialist, Erasmus MC, Rotterdam, V&VN
- dr. C. (Caroline) Loef, adviseur, Integraal Kankercentrum Nederland, Utrecht
Klankbordgroep
- dr. E. (Esther) van Meerten, internist-oncoloog, Erasmus MC, Rotterdam, NIV
Met ondersteuning van
- dr. C.M.W. (Charlotte) Gaasterland, Adviseur, Kennisinstituut van de Federatie Medisch Specialisten
- drs. I. (Isabelle) Laseur, Adviseur, Kennisinstituut van de Federatie Medisch Specialisten
- dr. M. (Merel) Wassenaar, Adviseur, Kennisinstituut van de Federatie Medisch Specialisten
- dr. L. (Linda) Oostendorp, Senior Adviseur, Kennisinstituut van de Federatie Medisch Specialisten
- dr. J. (Jana) Tuijtelaars, Adviseur, Kennisinstituut van de Federatie Medisch Specialisten
- D.P. (Diana) Gutierrez, projectmedewerker, Kennisinstituut van de Federatie Medisch Specialisten
- dr. J. (Jing) de Haan-Du, Adviseur, Kennisinstituut van de Federatie Medisch Specialisten
Belangenverklaringen
De Code ter voorkoming van oneigenlijke beïnvloeding door belangenverstrengeling is gevolgd. Alle werkgroepleden hebben schriftelijk verklaard of zij in de laatste drie jaar directe financiële belangen (betrekking bij een commercieel bedrijf, persoonlijke financiële belangen, onderzoeksfinanciering) of indirecte belangen (persoonlijke relaties, reputatiemanagement) hebben gehad. Gedurende de ontwikkeling of herziening van een module worden wijzigingen in belangen aan de voorzitter doorgegeven. De belangenverklaring wordt opnieuw bevestigd tijdens de commentaarfase.
Een overzicht van de belangen van werkgroepleden en het oordeel over het omgaan met eventuele belangen vindt u in onderstaande tabel. De ondertekende belangenverklaringen zijn op te vragen bij het secretariaat van het Kennisinstituut van de Federatie Medisch Specialisten.
|
Naam |
Hoofdfunctie |
Nevenwerkzaamheden |
Persoonlijke Financiële Belangen |
Persoonlijke Relaties |
Extern gefinancierd onderzoek |
Intell. belangen en reputatie |
Overige belangen |
Datum |
|
Alexander de Graeff |
Arts Academisch Hospice Demeter, De Bilt |
Adviseur richtlijnen IKNL |
Geen |
Geen |
Geen |
Geen |
Geen |
14-07-2022 |
|
Anke Kuijpers |
Chirurg, Antoni van Leeuwenhoek |
Geen |
Geen |
Geen |
Geen |
Geen |
Geen |
24-11-2023 |
|
Anthonie van der Wekken |
Longarts |
geen |
geen |
geen |
Astra Zeneca, Boehringer-Ingelheim, Pfizer, Roche, Takeda |
Specialisten panel Patiënten vereniging 'Longkanker Nederland' |
Adviesraden of lezingen gegeven gesponsord door bedrijven voor het UMCG: Agena, Astra-Zeneca, Bayer, BMS, Boehringer-Ingelheim, Janssen, MSD, Pfizer, Roche, Takeda |
23-05-2022 |
|
Anthonie van der Wekken (aanvulling in 2024) |
Longarts |
geen |
geen |
geen |
Astra Zeneca, Boehringer-Ingelheim, Pfizer, Roche, Takeda |
Specialisten panel Patiëntenvereniging 'Longkanker Nederland'. Daarnaast specialist panel ‘ROS1ders’ en adviseur NFU en FMS. |
Deelgenomen aan adviesraden of lezingen gegeven gesponsord door bedrijven voor het UMCG: Agena, Astra-Zeneca, Bayer, BMS, Boehringer-Ingelheim, Janssen, MSD, Pfizer, Roche, Takeda en Lilly. |
6-03-2024 |
|
Caroline Loef (heeft de werkgroep in juli 2023 verlaten ivm een wisseling van baan) |
IKNL - Onderzoeker/Adviseur - betaald |
Kanker.nl - moderator - onbetaald |
Geen |
nee |
nee |
geen belang |
geen belang |
24-05-2022 |
|
Caroline Loef (aanvulling belangen in augustus 2022) |
IKNL - Onderzoeker/Adviseur - betaald |
Lid raad van Advies - Missie Tumor onbekend |
geen, alle nevenfuncties zijn ook op vrijwillige basis |
geen |
geen |
Uiteraard geeft dit voor alle deelnemers aan de richtlijnrevisie een zekere erkenning dan wel reputatie/positie of versterking daarvan in het werkveld. Dus dat geldt ook voor mijn persoon, tenminste wanneer de namen vermeldt worden. Zo niet, dan zal er geen belang zijn. |
geen |
4-08-2022 |
|
Chris Terhaard |
Radiotherapeut-oncoloog, emeritus |
Voor ELEKTA beoordeling AI van OAR hoofd-hals |
Geen financieel voordeel |
Geen |
Geen deelname onderzoek |
Geen |
Geen |
9-11-2022 |
|
Debbie Robbrecht |
Medisch specialist (internist-oncoloog) |
geen |
Nee |
Nee |
Nee |
Nee |
Hoofdonderzoeker van een landelijk ontwikkeld protocol voor dataverzameling rond patiënten met PTO. Dit kent tot nog toe geen financiering. Het doel is om van patiënten met PTO de gegevens te verzamelen ten aanzien van kliniek en eventueel WGS (DNA test), als ook kwaliteit van leven vragenlijsten. |
13-05-2022 |
|
Deirdre Hekkelman-ten Berge |
Radioloog, ADRZ, betaald |
Arts onderzoeker longgeneeskunde, onbetaald |
geen belangenverstrengelingen |
Geen |
Geen |
Niet van toepassing |
Niet van toepassing |
13-07-2022 |
|
Diane van der Biessen (heeft de werkgroep in januari 2024 verlaten) |
Verpleegkundig specialist, Center for Drug Development, Erasmus MC Kanker Instituut. Werkzaamheden: Standaard medische zorg en verpleegkundige zorg bij patiënten met vergevorderde kanker die deelnemen aan vroeg klinisch onderzoek. Betaald |
Betaald: |
Geen |
Geen |
Geen |
Geen |
Geen |
9-08-2022 |
|
Francine van der Heijden |
Zangeres/zangdocent Bestuurder, oprichter en vrijwilliger bij Missie Tumor Onbekend |
Vertegenwoordiger patiëntenorganisatie Missie Tumor Onbekend |
Niet van toepassing |
Niet van toepassing |
Niet van toepassing |
opdrachtgever, zonder financieel belang, van de e-learning Palliatieve zorg voor kankerpatiënten met een korte levensverwachting |
Niet van toepassing |
30-05-2022 |
|
Houke Klomp (heeft de werkgroep eind 2023 verlaten) |
chirurg Antoni van Leeuwenhoek (NKI-AVL) |
lid raad van commissarissen Prinses Maxima Centrum |
patent WO2010116003 A2, PCT/EP2010/054772, dit is ongerelateerd aan de richtlijn PTO |
- |
ja |
- |
- |
8-07-2022 |
|
Jessie Westerhof |
MDL-arts |
Niet van toepassing |
Niet van toepassing |
Niet van toepassing |
Niet van toepassing |
Niet van toepassing. |
Niet van toepassing |
23-05-2022 |
|
Leonie Kroeze |
Klinisch moleculair bioloog in de pathologie (KMBP) - Radboudumc Nijmegen. Verantwoordelijk voor moleculaire diagnostiek op weefsels, met name van tumoren (betaald) |
Geen |
Geen |
Geen persoonlijke relaties |
Betrokken bij een KWF project als Principal Investigator. (Dit project heeft geen raakvlakken met deze richtlijncommissie) |
Geen |
Geen |
31-05-2022 |
|
Leonie Kroeze (aanvulling in juli 2022) |
Klinisch moleculair bioloog in de pathologie - Radboudumc Nijmegen |
Geen |
Geen |
Geen |
Ik heb zelf geen financiering binnengehaald afgelopen 3 jaar. Uiteraard ben ik zo af en toe wel betrokken bij projecten waarvoor externe financiering beschikbaar is (als onze afdeling gevraagd wordt de NGS analyses uit te voeren), echter sta ik niet als persoon genoemd op deze beursaanvragen. |
Geen |
Ik ben betrokken bij het opzetten van de zorgpad voor PTO-patiënten binnen het Radboudumc. |
22-07-2022 |
|
Maartje van Rijk |
Nucleair Geneeskundige/Nucleair Radioloog te RadboudUMC |
lid CKB NVNG (Commissie Kwaliteits Bewaking NVNG), onbetaald |
Pfizer aandelen (update 29-06-2022: heeft geen aandelen Pfizer meer) |
Nee |
Nee |
Nee |
Nee |
28-04-2022 |
|
Marc Ooft |
Patholoog |
patholoog werkzaam in pathologie DNA locatie Rijnstate |
Niet van belang |
Ik werk in hetzelfde ziekenhuis met een oncoloog welke de DI CUP richtlijn geschreven heeft |
Niet van toepassing |
Niet van toepassing |
Niet van toepassing |
15-06-2022 |
|
Marieke Vollebergh |
internist-oncoloog |
Geen |
Geen |
Geen |
Geen |
Geen |
Hoofdonderzoeker van een landelijk ontwikkeld protocol voor dataverzameling rond patiënten met PTO. Dit kent tot nog toe geen financiering. Het doel is om van patiënten met PTO de gegevens te verzamelen ten aanzien van kliniek en eventueel WGS (DNA test), als ook kwaliteit van leven vragenlijsten. |
16-05-2022 |
|
Martin Lacko |
KNO-arts/hoofd-hals chirurg |
geen |
Geen |
Nee |
Nee |
Geen |
Geen |
24-08-2022 |
|
Petur Snaebjornsson (voorzitter) |
Patholoog in Antoni van Leeuwenhoek. Professor aan Universiteit van IJsland. |
1) Bestuur Dutch Colorectal Cancer Group (DCCG) sinds 2018 (onbetaald). |
1) Op 1 oktober 2020: online Expert Input Forum, georganiseerd door MSD. Onderwerp: MSI-H colorectaalcarcinoom. Hiervoor betaling aan AVL. |
Geen. |
Ik ben betrokken bij onderzoek i.h.k.v. colorectaalcarcinoom gefinancieerd door KWF (CAIRO6, COLOPEC 1 en 2). |
Geen. |
Geen. |
5-05-2022 |
|
Petur Snaebjornsson (voorzitter) (aanvulling in 2024) |
Patholoog in Antoni van Leeuwenhoek. Professor aan Universiteit van IJsland. |
1) Bestuur Dutch Colorectal Cancer Group (DCCG) van 2018 tot oktober 2022 (onbetaald). |
1) Op 1 oktober 2020: online Expert Input Forum, georganiseerd door MSD. Onderwerp: MSI-H colorectaalcarcinoom. Hiervoor betaling aan AVL. |
Geen. |
Ik ben betrokken bij onderzoek i.h.k.v. colorectaalcarcinoom gefinancieerd door KWF (CAIRO6, COLOPEC 1 en 2). |
Geen. |
Aanvulling 2024: Ik ben een hoofdonderzoeker van een project waarbij de doel is om de WGS predictie tool van HMF (CUPPA) te verbeteren. De hypothese is dat met verfijning van de tumorclassificatie in het referentiedataset van de CUPPA tool het mogelijk wordt om tumoren van onbekende origine beter te classificeren. Het is dus de bedoeling om alle casustiek in AVL en zo mogelijk in externe zkh, waar WGS bij HMF is verricht, te doornemen en de registratie van tumortype/origine op orde te brengen. Dit project kent tot nu toe geen financiering. Ik ben ook betrokken als mede-onderzoeker van het genomische landscape van PTO (dit onderzoek wordt in EMC verricht). |
5-03-2024 |
|
Quirijn Tummers (vervanger van Anke Kuijpers tijdens haar zwangerschapsverlof) |
Chirurg Antoni van Leeuwenhoek - Nederlands Kanker Instituut |
Geen |
Geen |
Geen |
Niet van toepassing |
Niet van toepassing |
Niet van toepassing |
13-06-2024 |
|
Warnyta Minnaard |
Investment manager bij Noaber Ventures (betaalde baan in venture capital met focus op digital health/preventie) |
Bestuurder, oprichter en vrijwilliger bij Missie Tumor Onbekend (patiëntenorganisatie) |
Niet van toepassing |
Niet van toepassing |
Niet van toepassing |
Niet van toepassing |
Niet van toepassing |
8-05-2022 |
|
Warnyta Minnaard (aanvulling in maart 2024) |
Project manager bij het Nederlands Kanker Collectief op de uitgelichte doelen zeldzame kanker en rookpreventie van de Nederlandse Kanker Agenda (parttime betaalde baan) |
- Bestuurder, oprichter en vrijwilliger bij Missie Tumor Onbekend - Onbezoldigd lid bestuurd CUPP-NL |
Niet van toepassing |
Niet van toepassing |
Niet van toepassing |
Niet van toepassing |
- Lid van de Data Access Board van Hartwig Medical Foundation (op persoonlijke titel) |
5-03-2024 |
|
Yes van de Wouw |
Internist-oncoloog in Viecuri Medisch Centrum Noord-Limburg. |
Onbezoldigd lid bestuur CUPPNL |
Geen |
Geen |
Geen |
Nvt |
Nvt |
14-10-2023 |
|
Yes van de Wouw (aanvulling in maart 2024) |
Gepensioneerd Internist-oncoloog in Viecuri Medisch Centrum Noord-Limburg. |
Onbezoldigd lid bestuur CUPPNL |
Geen |
Geen |
Geen |
Nvt |
Nvt |
5-03-2024 |
|
Daphne Rethmeier |
Oncologieverpleegkundige/ casemanager |
Als geschoold oncologieverpleegkundige begeleid ik in mijn rol als casemanager patiënten met borstkanker of een primaire tumor onbekend tijdens hun behandeltraject (24 uur per week, betaald). ik fungeer als hun eerste aanspreekpunt voor hun vragen en zorgen. Ik houd zicht op hun behandelproces en onderhoud contact met alle betrokken zorgverleners. Als oncologieverpleegkundige ben ik ook 8 uur per 2 weken een dag werkzaam op ons callcenter (betaald) voor uitvoer van triage. |
Geen |
Geen |
Geen |
Geen |
Geen |
9-1-2025 |
Inbreng patiëntenperspectief
Er werd aandacht besteed aan het patiëntenperspectief door deelname van de afgevaardigde patiëntenorganisatie Missie Tumor Onbekend in de werkgroep. De afgevaardigde heeft meebeslist bij het opstellen van de uitgangsvragen, de keuze voor de uitkomstmaten en bij het opstellen van de overwegingen. De conceptrichtlijn is tevens voor commentaar voorgelegd aan Missie Tumor Onbekend en de eventueel aangeleverde commentaren zijn bekeken en verwerkt.
Wkkgz & Kwalitatieve raming van mogelijke substantiële financiële gevolgen
Bij de richtlijn is conform de Wet kwaliteit, klachten en geschillen zorg (Wkkgz) een kwalitatieve raming uitgevoerd of de aanbevelingen mogelijk leiden tot substantiële financiële gevolgen. Bij het uitvoeren van deze beoordeling zijn richtlijnmodules op verschillende domeinen getoetst (zie het stroomschema op de Richtlijnendatabase).
Uit de kwalitatieve raming blijkt dat er geen substantiële financiële gevolgen zijn voor deze richtlijn, gezien het aantal patiënten kleiner is dan 5000 per jaar.
Werkwijze
AGREE
Deze richtlijnmodule is opgesteld conform de eisen vermeld in het rapport Medisch Specialistische Richtlijnen 2.0 van de adviescommissie Richtlijnen van de Raad Kwaliteit. Dit rapport is gebaseerd op het AGREE II instrument (Appraisal of Guidelines for Research & Evaluation II; Brouwers, 2010).
Knelpuntenanalyse en uitgangsvragen
Tijdens de voorbereidende fase inventariseerde de werkgroep de knelpunten in de zorg voor patiënten met PTO. De werkgroep beoordeelde de aanbeveling(en) uit de eerdere richtlijn PTO op noodzaak tot revisie. Tevens zijn er knelpunten aangedragen door de deelnemende WV-en, de V&VN en de patiëntorganisatie Missie Tumor Onbekend.
Op basis van de uitkomsten van de knelpuntenanalyse zijn door de werkgroep concept-uitgangsvragen opgesteld en definitief vastgesteld.
Uitkomstmaten
Na het opstellen van de zoekvraag behorende bij de uitgangsvraag inventariseerde de werkgroep welke uitkomstmaten voor de patiënt relevant zijn, waarbij zowel naar gewenste als ongewenste effecten werd gekeken. Hierbij werd een maximum van acht uitkomstmaten gehanteerd. De werkgroep waardeerde deze uitkomstmaten volgens hun relatieve belang bij de besluitvorming rondom aanbevelingen, als cruciaal (kritiek voor de besluitvorming), belangrijk (maar niet cruciaal) en onbelangrijk. Tevens definieerde de werkgroep tenminste voor de cruciale uitkomstmaten welke verschillen zij klinisch (patiënt) relevant vonden.
Methode literatuursamenvatting
Een uitgebreide beschrijving van de strategie voor zoeken en selecteren van literatuur is te vinden onder ‘Zoeken en selecteren’ onder Onderbouwing. Indien mogelijk werden de data uit verschillende studies gepoold in een random-effects model. Review Manager 5.4 werd gebruikt voor de statistische analyses. De beoordeling van de kracht van het wetenschappelijke bewijs wordt hieronder toegelicht.
Beoordelen van de kracht van het wetenschappelijke bewijs
De kracht van het wetenschappelijke bewijs werd bepaald volgens de GRADE-methode. GRADE staat voor ‘Grading Recommendations Assessment, Development and Evaluation’ (zie http://www.gradeworkinggroup.org/). De basisprincipes van de GRADE-methodiek zijn: het benoemen en prioriteren van de klinisch (patiënt) relevante uitkomstmaten, een systematische review per uitkomstmaat, en een beoordeling van de bewijskracht per uitkomstmaat op basis van de acht GRADE-domeinen (domeinen voor downgraden: risk of bias, inconsistentie, indirectheid, imprecisie, en publicatiebias; domeinen voor upgraden: dosis-effect relatie, groot effect, en residuele plausibele confounding).
GRADE onderscheidt vier gradaties voor de kwaliteit van het wetenschappelijk bewijs: hoog, redelijk, laag en zeer laag. Deze gradaties verwijzen naar de mate van zekerheid die er bestaat over de literatuurconclusie, in het bijzonder de mate van zekerheid dat de literatuurconclusie de aanbeveling adequaat ondersteunt (Schünemann, 2013; Hultcrantz, 2017).
|
GRADE |
Definitie |
|
Hoog |
|
|
Redelijk |
|
|
Laag |
|
|
Zeer laag |
|
Bij het beoordelen (graderen) van de kracht van het wetenschappelijk bewijs in richtlijnen volgens de GRADE-methodiek spelen grenzen voor klinische besluitvorming een belangrijke rol (Hultcrantz, 2017). Dit zijn de grenzen die bij overschrijding aanleiding zouden geven tot een aanpassing van de aanbeveling. Om de grenzen voor klinische besluitvorming te bepalen moeten alle relevante uitkomstmaten en overwegingen worden meegewogen. De grenzen voor klinische besluitvorming zijn daarmee niet één op één vergelijkbaar met het minimaal klinisch relevant verschil (Minimal Clinically Important Difference, MCID). Met name in situaties waarin een interventie geen belangrijke nadelen heeft en de kosten relatief laag zijn, kan de grens voor klinische besluitvorming met betrekking tot de effectiviteit van de interventie bij een lagere waarde (dichter bij het nuleffect) liggen dan de MCID (Hultcrantz, 2017).
Overwegingen (van bewijs naar aanbeveling)
Om te komen tot een aanbeveling zijn naast (de kwaliteit van) het wetenschappelijke bewijs ook andere aspecten belangrijk en worden meegewogen, zoals aanvullende argumenten uit bijvoorbeeld de biomechanica of fysiologie, waarden en voorkeuren van patiënten, kosten (middelenbeslag), aanvaardbaarheid, haalbaarheid en implementatie. Deze aspecten zijn systematisch vermeld en beoordeeld (gewogen) onder het kopje ‘Overwegingen’ en kunnen (mede) gebaseerd zijn op expert opinion. Hierbij is gebruik gemaakt van een gestructureerd format gebaseerd op het evidence-to-decision framework van de internationale GRADE Working Group (Alonso-Coello, 2016a; Alonso-Coello, 2016b). Dit evidence-to-decision framework is een integraal onderdeel van de GRADE methodiek.
Formuleren van aanbevelingen
De aanbevelingen geven antwoord op de uitgangsvraag en zijn gebaseerd op het beschikbare wetenschappelijke bewijs en de belangrijkste overwegingen, en een weging van de gunstige en ongunstige effecten van de relevante interventies. De kracht van het wetenschappelijk bewijs en het gewicht dat door de werkgroep wordt toegekend aan de overwegingen, bepalen samen de sterkte van de aanbeveling. Conform de GRADE-methodiek sluit een lage bewijskracht van conclusies in de systematische literatuuranalyse een sterke aanbeveling niet a priori uit, en zijn bij een hoge bewijskracht ook zwakke aanbevelingen mogelijk (Agoritsas, 2017; Neumann, 2016). De sterkte van de aanbeveling wordt altijd bepaald door weging van alle relevante argumenten tezamen. De werkgroep heeft bij elke aanbeveling opgenomen hoe zij tot de richting en sterkte van de aanbeveling zijn gekomen.
In de GRADE-methodiek wordt onderscheid gemaakt tussen sterke en zwakke (of conditionele) aanbevelingen. De sterkte van een aanbeveling verwijst naar de mate van zekerheid dat de voordelen van de interventie opwegen tegen de nadelen (of vice versa), gezien over het hele spectrum van patiënten waarvoor de aanbeveling is bedoeld. De sterkte van een aanbeveling heeft duidelijke implicaties voor patiënten, behandelaars en beleidsmakers (zie onderstaande tabel). Een aanbeveling is geen dictaat, zelfs een sterke aanbeveling gebaseerd op bewijs van hoge kwaliteit (GRADE-gradering HOOG) zal niet altijd van toepassing zijn, onder alle mogelijke omstandigheden en voor elke individuele patiënt.
|
Implicaties van sterke en zwakke aanbevelingen voor verschillende richtlijngebruikers |
||
|
|
Sterke aanbeveling |
Zwakke (conditionele) aanbeveling |
|
Voor patiënten |
De meeste patiënten zouden de aanbevolen interventie of aanpak kiezen en slechts een klein aantal niet. |
Een aanzienlijk deel van de patiënten zouden de aanbevolen interventie of aanpak kiezen, maar veel patiënten ook niet. |
|
Voor behandelaars |
De meeste patiënten zouden de aanbevolen interventie of aanpak moeten ontvangen. |
Er zijn meerdere geschikte interventies of aanpakken. De patiënt moet worden ondersteund bij de keuze voor de interventie of aanpak die het beste aansluit bij zijn of haar waarden en voorkeuren. |
|
Voor beleidsmakers |
De aanbevolen interventie of aanpak kan worden gezien als standaardbeleid. |
Beleidsbepaling vereist uitvoerige discussie met betrokkenheid van veel stakeholders. Er is een grotere kans op lokale beleidsverschillen. |
Organisatie van zorg
In de knelpuntenanalyse en bij de ontwikkeling van de richtlijnmodule is expliciet aandacht geweest voor de organisatie van zorg: alle aspecten die randvoorwaardelijk zijn voor het verlenen van zorg (zoals coördinatie, communicatie, (financiële) middelen, mankracht en infrastructuur). Randvoorwaarden die relevant zijn voor het beantwoorden van deze specifieke uitgangsvraag zijn genoemd bij de overwegingen. Meer algemene, overkoepelende, of bijkomende aspecten van de organisatie van zorg worden behandeld in de module Organisatie van zorg.
Commentaar- en autorisatiefase
De conceptrichtlijnmodule werd aan de betrokken (wetenschappelijke) verenigingen en (patiënt) organisaties voorgelegd ter commentaar. De commentaren werden verzameld en besproken met de werkgroep. Naar aanleiding van de commentaren werd de conceptrichtlijnmodule aangepast en definitief vastgesteld door de werkgroep. De definitieve richtlijnmodule werd aan de deelnemende (wetenschappelijke) verenigingen en (patiënt) organisaties voorgelegd voor autorisatie en door hen geautoriseerd dan wel geaccordeerd.
Literatuur
Agoritsas T, Merglen A, Heen AF, Kristiansen A, Neumann I, Brito JP, Brignardello-Petersen R, Alexander PE, Rind DM, Vandvik PO, Guyatt GH. UpToDate adherence to GRADE criteria for strong recommendations: an analytical survey. BMJ Open. 2017 Nov 16;7(11):e018593. doi: 10.1136/bmjopen-2017-018593. PubMed PMID: 29150475; PubMed Central PMCID: PMC5701989.
Alonso-Coello P, Schünemann HJ, Moberg J, Brignardello-Petersen R, Akl EA, Davoli M, Treweek S, Mustafa RA, Rada G, Rosenbaum S, Morelli A, Guyatt GH, Oxman AD; GRADE Working Group. GRADE Evidence to Decision (EtD) frameworks: a systematic and transparent approach to making well informed healthcare choices. 1: Introduction. BMJ. 2016 Jun 28;353:i2016. doi: 10.1136/bmj.i2016. PubMed PMID: 27353417.
Alonso-Coello P, Oxman AD, Moberg J, Brignardello-Petersen R, Akl EA, Davoli M, Treweek S, Mustafa RA, Vandvik PO, Meerpohl J, Guyatt GH, Schünemann HJ; GRADE Working Group. GRADE Evidence to Decision (EtD) frameworks: a systematic and transparent approach to making well informed healthcare choices. 2: Clinical practice guidelines. BMJ. 2016 Jun 30;353:i2089. doi: 10.1136/bmj.i2089. PubMed PMID: 27365494.
Brouwers MC, Kho ME, Browman GP, Burgers JS, Cluzeau F, Feder G, Fervers B, Graham ID, Grimshaw J, Hanna SE, Littlejohns P, Makarski J, Zitzelsberger L; AGREE Next Steps Consortium. AGREE II: advancing guideline development, reporting and evaluation in health care. CMAJ. 2010 Dec 14;182(18):E839-42. doi: 10.1503/cmaj.090449. Epub 2010 Jul 5. Review. PubMed PMID: 20603348; PubMed Central PMCID: PMC3001530.
Hultcrantz M, Rind D, Akl EA, Treweek S, Mustafa RA, Iorio A, Alper BS, Meerpohl JJ, Murad MH, Ansari MT, Katikireddi SV, Östlund P, Tranæus S, Christensen R, Gartlehner G, Brozek J, Izcovich A, Schünemann H, Guyatt G. The GRADE Working Group clarifies the construct of certainty of evidence. J Clin Epidemiol. 2017 Jul;87:4-13. doi: 10.1016/j.jclinepi.2017.05.006. Epub 2017 May 18. PubMed PMID: 28529184; PubMed Central PMCID: PMC6542664.
Medisch Specialistische Richtlijnen 2.0 (2012). Adviescommissie Richtlijnen van de Raad Kwalitieit. http://richtlijnendatabase.nl/over_deze_site/over_richtlijnontwikkeling.html
Neumann I, Santesso N, Akl EA, Rind DM, Vandvik PO, Alonso-Coello P, Agoritsas T, Mustafa RA, Alexander PE, Schünemann H, Guyatt GH. A guide for health professionals to interpret and use recommendations in guidelines developed with the GRADE approach. J Clin Epidemiol. 2016 Apr;72:45-55. doi: 10.1016/j.jclinepi.2015.11.017. Epub 2016 Jan 6. Review. PubMed PMID: 26772609.
Schünemann H, Brożek J, Guyatt G, et al. GRADE handbook for grading quality of evidence and strength of recommendations. Updated October 2013. The GRADE Working Group, 2013. Available from http://gdt.guidelinedevelopment.org/central_prod/_design/client/handbook/handbook.html.