Schisis populatie uit NVSCA registratie
Uitgangsvraag
Wanneer komt de zwangere in aanmerking voor aanvullend genetisch onderzoek als prenataal bij het kind een schisis is vastgesteld?
Aanbeveling
Geconcludeerd moet worden dat er op dit moment geen geschikte studies zijn waaruit de aanbeveling aangaande het aanvullend genetisch onderzoek bij prenataal vastgestelde schisis direct kan worden afgeleid.
De aanbeveling is gebaseerd op de beschikbare literatuur in combinatie met de beschreven overwegingen en heeft het niveau van expert opinion. Dit overwegende beveelt de werkgroep het volgende aan:
Bij prenataal vastgestelde schisis dient een goede familieanamnese te worden afgenomen, gericht op het vaststellen van mogelijke teratogene oorzaken van schisis, en een chromosoomafwijking of syndromale aandoening binnen de familie, waarvan schisis onderdeel kan zijn.
Bij prenataal vastgestelde CL zonder geassocieerde anomalieën is invasieve diagnostiek niet geïndiceerd, maar moet wel worden aangeboden.
Bij prenataal vastgestelde CLP zonder geassocieerde anomalieën wordt terughoudendheid met betrekking tot invasieve diagnostiek geadviseerd. De mogelijkheid van prenataal cytogenetisch, danwel moleculair genetische diagnostiek moet worden besproken.
Bij prenataal vastgestelde CP is prenataal cytogenetisch - danwel moleculair genetische diagnostiek waarbij een deletie 22q11 kan worden vastgesteld, geindiceerd. Consultatie van een klinisch geneticus is vereist.
Bij prenataal vastgestelde median cleft is prenataal cytogenetisch - danwel moleculair genetische diagnostiek en consultatie van een klinisch geneticus vereist.
Gestreefd moet worden naar onderzoek met een korte uitslagtermijn.
Bij prenataal vastgestelde median cleft dient bij de GUO gericht te worden gekeken naar de aanwezigheid van hypertelorisme, hypotelorisme, microcephalie, holoprosencephalie, frontale/basale encephalocele en corpus callosum agenesie.
Bij prenataal vastgestelde schisis met geassocieerde anomaliën is prenataal cytogenetisch - danwel moleculair genetische diagnostiek- en consultatie van een klinisch geneticus vereist. Er dient multidisciplinair overleg ( waarin onder meer gynaecologie, klinische genetica, klinische cytogenetica, kinderarts en plastisch chirurg is vertegenwoordigd) plaats te vinden.
Gestreefd moet worden naar onderzoek met een korte uitslagtermijn.
Bij detectie van een mandibula hypoplasie dient een klinisch geneticus te worden geconsulteerd.
Er dient wetenschappelijk onderzoek in de Nederlandse populatie te worden verricht, naar het voorkomen van bijkomende anomalieën en/of genetische afwijkingen bij prenataal gedetecteerde patiënten met schisis, met een goede en langdurige follow-up van deze patiënten. Hiervoor is een goede landelijke registratie van essentieel belang, waarbij zowel prenatale en postnatale gegevens in een database geregistreerd worden.
Hierbij zal tevens onderzocht moeten worden of (targeted) array CGH of MLPA geschikte technieken zijn voor prenatale diagnostiek in zwangerschappen waarbij middels de GUO een schisis is vastgesteld.
De resultaten van dit onderzoek zijn van groot belang om de aanbevelingen betreffende aanvullende diagnostiek bij prenatale vastgestelde schisis te kunnen aanpassen op geschikte en juiste data.
Overwegingen
1. Gegevens NVSCA (Luijsterburg en Vermeij-Keers, 1999-2008)21;
De registratie van de NVSCA is een gestandaardiseerde registratie, en zeer waardevol (Rozendaal et al. 2010c). Opgemerkt dient te worden dat de neonatale sterfte op basis van schisis met of zonder bijkomende anomalieën niet in de registratie is opgenomen. Voorts is de registratie niet een ‘ongoing’ registratie. Later vastgestelde diagnosen of bijkomende anomalieën worden niet geregistreerd, dit betreft een aanzienlijk percentage (Rozendaal et al., in voorbereiding). Chromosoomonderzoek is in het algemeen op indicatie verricht.
Het hoogste percentage bijkomende anomalieën en chromosoomafwijkingen wordt gevonden in CP (resp.36% en 3%). Een categorie die naar verwachting niet bij de SEO zal worden opgespoord.
Tabel 2 bij de evidence tabellen geeft een overzicht van het aantal diagnosen, dat in de registratie is opgenomen.
De meest gestelde syndroomdiagnosen zijn Pierre-Robin, VCF/deletie22q11 en Van der Woude syndroom. Stickler syndroom is eveneens vaak gesteld. Bij de detectie van een mandibula hypoplasie dienen Pierre-Robin sequentie, deletie 22q11 en Stickler syndroom te worden overwogen.
De meeste voorkomende chromosoomafwijkingen zijn deletie 22q11, trisomie 21, 4p- en trisomie 13.
2. Syndroomdiagnostiek;
Schisis kan onderdeel zijn van meer dan 600 syndromen, waaronder chromosoomafwijkingen en microdeletiebeelden (ongeveer 6% van syndroomdiagnosen). Bij het vaststellen van een syndroomdiagnose kan een goede familieanamnsese van cruciaal belang zijn.
Bij de detectie van een schisis dient een goede familieanamnese, zonodig in overleg met een klinisch geneticus, te worden afgenomen. De anamnese is gericht op mogelijke teratogene oorzaken van schisis en het vaststellen van een familiaire chromosoomtranslocatie of syndromale aandoeningen gepaard gaand met schisis binnen de familie.
Het is tevens van belang dat pasgeborenen met schisis worden gezien door een klinisch geneticus voor verder dysmorfologisch onderzoek. Op grond van het lichamelijk onderzoek kan gericht aanvullende genetische diagnostiek worden overwogen.
3. Wetenschappelijk onderzoek en follow-up
Wetenschappelijk onderzoek en follow up naar het voorkomen van bijkomende anomalieën en/of genetische afwijkingen bij prenataal gedetecteerde patiënten met schisis, is van groot belang om de aanbevelingen betreffende aanvullende diagnostiek bij prenatale schisis in de toekomst te kunnen aanpassen op geschikte technieken en juiste data. Vooral het voorkomen van postnataal geassocieerde afwijkingen na een prenataal vermeende geïsoleerde schisis is interessant. Hiervoor is een goede landelijke registratie van essentieel belang, waarbij zowel prenatale en postnatale gegevens in een database geregistreerd worden.
Hierbij zal tevens onderzocht moeten worden of (targeted) array CGH- of MLPA onderzoek geschikte technieken zijn voor prenatale diagnostiek in zwangerschappen waarbij middels de GUO een schisis is vastgesteld.
Onderbouwing
Conclusies / Summary of Findings
|
Het percentage bijkomende anomalieën in de Nederlandse schisis populatie bedraagt 20%. |
|
Het percentage chromosomale afwijkingen in de Nederlandse schisis populatie bedraagt 1,6%. |
|
Het percentage bijkomende anomalieen in de Nederlandse schisis populatie verschilt per schisis categorie en bedraagt bij CL 10%, bij CLP 13% (unilaterale CLP 11%; bilaterale CLP 18%), bij CP 36 % en bij median cleft 30%. |
|
Het percentage chromosomale afwijkingen in Nederlandse schisis populatie verschilt per schisis categorie en bedraagt bij CL 0%, bij CLP 1,2% (unilaterale CLP 0.8%; bilaterale CLP 2%), bij CP 3 % en bij median cleft 2%. |
|
Het percentage chromosomale afwijkingen in Nederlandse schisis populatie hangt af van de aan- of afwezigheid van bijkomende afwijkingen en verschilt per categorie. Bij geïsoleerde schisis bedraagt het percentage chromosomale afwijkingen bij CL 0%, bij unilaterale CLP 0.2%, bij bilaterale CLP 0.5%, bij CP 3 % en bij median cleft 3%, Bij schisis met geassocieerde afwijkingen bedraagt het percentage chromosomale afwijkingen bij CL 0%, bij unilaterale CLP 6%, bij bilaterale CLP 9%, bij CP 5 % en bij median cleft 7%. |
|
Het hoogste percentage chromosomenafwijkingen (9%) wordt gevonden in de categorie bilaterale CLP met bijkomende anomalieën. |
|
In de categorie CL zijn geen chromosoomafwijkingen geregistreerd. |
|
Het percentage deletie 22q11 bedraagt in de Nederlands schisispopulatie 0.6%. Voor CP bedraagt dit percentage 1.8%. |
Samenvatting literatuur
Gegevens Nederlandse schisis populatie uit de NVSCA registratie
Vrijwel alle patiënten met een schisis worden in Nederland behandeld door een van de 14 schisisteams. Bij het eerste bezoek van de patiënt aan een schisisteam wordt deze anoniem geregistreerd. Vervolgens worden de registratieformulieren verstuurd naar de registratie en na controle en eventuele aanvulling van de gegevens opgenomen in de database. Jaarlijks vindt er controle plaats van het aantal patienten dat door de resp. teams is geregistreerd en wordt een jaarverslag registratie schisis uitgegeven. Deze registratie wordt beheerd door de Nederlandse Vereniging voor Schisis en Craniofaciale afwijkingen (NVSCA).
De registratie vindt gestandaardiseerd plaats door middel van een door de NVSCA ontwikkeld registratieformulier (Luijsterberg en Vermeij-Keers 1999). Op dit formulier worden de craniofaciale afwijkingen waaronder schisis in topografisch en morfologisch detail beschreven. De NVSCA-registratie is gevalideerd (Rozendaal et al. 2010a, 2010b). Tevens worden naast algemene gegevens de aanwezigheid van bijkomende anomalieën per orgaansysteem, chromosoomafwijkingen en syndroomdiagnosen genoteerd. De NVSCA-registratie is sinds 01-01-2008 volledig gedigitaliseerd. Tevens is sinds 01-01-2008 de registratie prenatale diagnostiek van schisis via de schisisteams van start gegaan.
Het is van belang te realiseren dat bij de registratie van de patiënt vaak (nog) geen klinisch genetisch onderzoek is verricht en het geen on-going registratie betreft. Na de registratie vastgestelde diagnosen zijn derhalve niet in de registratie opgenomen. Validatie-onderzoek van dit deel van de registratie laat zien dat een aanzienlijk percentage van de diagnosen ontbreekt (Rozendaal et al., in voorbereiding).
In onderstaande tabel 4 worden de percentages bijkomende anomalieen, chromosoomafwijkingen en syndroomdiagnosen per schisiscategorie uit de NVSCA-registratie weergegeven betreffende de jaren 1997 t/m 2007 (Luijsterburg en Vermeij-Keers, 1999-2008). Daarbij dient opgemerkt te worden dat in de data van de NVSCA adoptiekinderen zijn geïncludeerd (n=157; 48 non midline CLA, 51 unilateral CLP, 30 bilateral CLP en 28 CP). Binnen deze schisisgroepen zijn n=2 syndroomdiagnosen gesteld, te weten: Pierre Robin (CP), EEC (bilateral CLP) en n=2 chromosoomafwijkingen: deletie 22q11 (unilateral CLP en CP ). De adoptiekinderen zijn niet in de tabel opgenomen.
In de tabel zijn 47 cases met een midline CL opgenomen. Het betreft cases met hypo- en hypertelorisme, aldus holoprosencephalie cases en de cases met het median cleft face syndroom en uiteraard cases zonder specifieke algemene diagnose.
Median Cleft met respectievelijk hypotelorisme (cyclopen/holoprosencephalie reeks) en hypertelorisme (synoniemen: median cleft face syndrome/frontonasal dysplasia/bifid nose with median cleft lip) zijn niet in de jaarverslagen NVSCA-registratie schisis opgenomen. Dit zijn namelijk craniofaciale afwijkingen die een andere pathogenese hebben dan schisis, vaak gepaard gaan met hersenafwijkingen en derhalve worden opgenomen in de registratie van craniofaciale afwijkingen van de NVSCA. De gegevens betreffende de median cleft zijn verkregen uit deze registratie.
Tabel4: Bijkomende anomalieën en chromosomale afwijkingen bij schisispatienten bij het eerste bezoek aan een schisisteam opgenomen in de NVSCA-registratie, per schisiscategorie — in percentages en (aantallen).
|
Schisiscategorie |
Bijkomende anomalieën (hoofd/ hals of andere systemen) |
Chromosomale afwijkingen |
Chromosomale afwijkingen bij geïsoleerde schisis |
Chromosomale afwijkingen bij schisis met bijkomende anomalieën |
Syndromen (excl alagille en pompe) |
Syndromen bij geïsoleerde schisis |
Syndromen bij schisis met bijkomende anomalieën |
|
Non-midline CL (n=1018) |
10% (102) |
0% (0) |
0% (0) |
0% (0) |
1% (11) |
0.2% (2) |
9% (9) |
|
Unilateral CLP (n=964) |
11% (103) |
0.8% (8) |
0.2% (2) |
6% (6) |
2% (18) |
0.8% (7) |
11% (11) |
|
Bilateral CLP (n=441) |
18% (81) |
2% (9) |
0.5% (2) |
9% (7) |
2% (11) |
1% (4) |
9% (7) |
|
CP (n=1254) |
36% (453) |
3% (42) |
3% (23) |
5% (24) |
22% (271) |
6% (46) |
50% (225) |
|
Median Cleft (n=47) |
30% (14) |
2% (1) |
3% (1) |
7% (1) |
9% (4) |
3% (1) |
21% (3) |
Bijkomende anomalieën bij schisis in NVSCA registratie:
|
Het percentage bijkomende anomalieën in de Nederlandse schisispopulatie verschilt per categorie, waarbij het percentage het laagst is in CL en het hoogst in CP. |
De percentages bedragen in;
- non midline CL 10%
- unilaterale CLP 11%
- bilaterale CLP 18%
- CP 36%
- Median Cleft 30%
Chromosoomafwijkingen bij schisis in NVSCA registratie :
|
Het percentage chromosoomafwijkingen in de Nederlandse schisispopulatie verschilt per categorie, waarbij het percentage het hoogst is in CP. In CL zijn geen chromosoomafwijkingen beschreven. |
De percentages bedragen in;
- non midline CL 0%
- unilaterale CLP 0.8%
- bilaterale CLP 2%
- CP 3%
- Median Cleft 2%
Van de CP patiënten hadden 24/1254 (2%) een deletie 22q11.
Chromosoomafwijking bij geïsoleerde schisis in NVSCA registratie:
|
Het percentage chromosoomafwijkingen in de Nederlandse geïsoleerde schisispopulatie verschilt per categorie, waarbij het percentage het hoogst is in CP en median cleft. In geïsoleerde CL zijn geen chromosoomafwijkingen beschreven. |
Bij geïsoleerde CL zijn geen chromosoomafwijkingen geregistreerd.
De meeste chromosoomafwijkingen bij geïsoleerde schisis zijn geregistreerd in de categorieën Median Cleft (3%) en CP (3%).
Van de geïsoleerde CLP heeft 0.3% (0.2% bij unilaterale CLP, 0.5% bij bilaterale CLP) een chromosoomafwijking.
Dit betrof in totaal 4 patiënten (2x trisomie 21 (1x unilaterale CLP, 1x bilaterale CLP), 1x trisomie 18 (bilaterale CLP), 1x 4p-/Wolf-Hirschhorn (unilaterale CLP).
Van de geïsoleerde midline CL had 1 patiënt (3%) een chromosoomafwijking.
Dit kan berusten op het feit dat additionele afwijkingen wel bestaan maar niet zijn geregistreerd.
Van de geïsoleerde CP heeft 3 % (23/801) een chromosoomafwijking. 13 van de 23 (56%) hadden een deletie 22q11.
Chromosoomafwijking bij schisis met bijkomende anomalieen in NVSCA registratie:
|
Het percentage chromosoomafwijkingen in de Nederlandse schisispopulatie is hoger in de aanwezigheid van bijkomende afwijkingen en verschilt per categorie. Het percentage is het hoogst in bilaterale CLP met bijkomende anomalieën. In CL met bijkomende anomalieën zijn geen chromosoomafwijkingen beschreven. |
Zoals ook uit de literatuur naar voren komt is het percentage chromosoomafwijking hoger als er naast de schisis bijkomende anomalieën zijn.
Het percentage chromosomale afwijkingen bedroeg in:
- non midline CL met bijkomende anomalieën 0%
- unilaterale CLP met bijkomende anomalieën 6%
- bilaterale CLP met bijkomende anomalieën 9%
- CP met bijkomende anomalieën 5%
- Median Cleft met bijkomende anomalieën 7%
Syndroomdiagnosen en afwijkende karyotypen in NVSCA registratie:
|
De meest geregistreerde diagnosen in de Nederlandse schisispopulatie zijn Pierre Robin sequentie, Van der Woude syndroom en Stickler syndroom. |
De meest geregistreerde diagnosen zijn Pierre Robin sequentie, Van der Woude en Stickler syndroom.
Ook het aantal vastgestelde syndroomdiagnosen hangt samen met de schisiscategorie en het al dan niet aanwezig zijn van bijkomende anomalieën.
De meeste syndroomdiagnosen worden gesteld in de categorie CP met bijkomende anomalieën en bedraagt 50%. In deze categorie werd de diagnose Pierre Robin 216 keer gesteld (n=1254) waarvan 38 cases zonder mandibula hypoplasie. Daarnaast werd bij 43 patiënten een mandibula hypoplasie gescoord zonder de diagnose Pierre Robin. Hieruit blijkt, zoals eerder opgemerkt (zie B punt 4), dat de definitie voor Pierre-Robin niet alleen in de literatuur maar ook in de praktijk niet eenduidig is, en verschillende criteria worden gehanteerd (Breugem CC, Mink van der Molen AB 2008).
In geïsoleerde non midline CL wordt slechts in 0.2% een syndroomdiagnose gesteld.
De syndroomdiagnosen en afwijkende karyotypen die in de registratie zijn opgenomen staan weergegeven in tabel 2 (zie evidence tabellen).
Schisis en deletie 22q11 in NVSCA registratie:
|
Het percentage deletie 22q11 bedraagt in de Nederlands schisispopulatie 0.6%. Voor CP bedraagt dit percentage 1.8%, voor CLP 0.2%. |
In de registratie zijn 24 patiënten (24/3724) (23 CP; 1 bilaterale CLP) met een deletie 22q11 opgenomen. 1.8 % (23/ 1254) van CP had een deletie 22q11 en 0.2% (1/441) van bilaterale CLP.
In 46% (11/24) van de CP patienten met een deletie 22q11 waren er bijkomende anomalieën.
Het percentage deletie 22q11 bedroeg voor:
- CP met bijkomende anomalieën 2.4% (11/ 453)
- geïsoleerde CP 1.6% (13/801)
Samenvatting gegevens Nederlandse schisis populatie uit de NVSCA registratie:
Op grond van de registratie van de NVSCA blijkt dat in de Nederlandse schisispopulatie in 20% sprake is van bijkomende anomalieën. In 1.6% werd een chromosomale afwijking geïdentificeerd. Opgemerkt dient te worden dat de neonatale sterfte op basis van schisis met of zonder bijkomende anomalieën niet in de registratie is opgenomen.
Het percentage bijkomende anomalieën en chromosoomafwijkingen verschilt per schisis categorie. Het hoogste percentage bijkomende anomalieën en chromosoomafwijkingen wordt gevonden in CP (resp.36% en 3%).
In de categorie non midline CL zijn geen chromosoomafwijkingen geregistreerd.
Het percentage chromosoomafwijkingen en syndroomdiagnosen hangt samen met de aanwezigheid van bijkomende anomalieën.
De meest geregistreerde syndroomdiagnosen zijn Pierre Robin, Van der Woude en Stickler syndroom.
Zoeken en selecteren
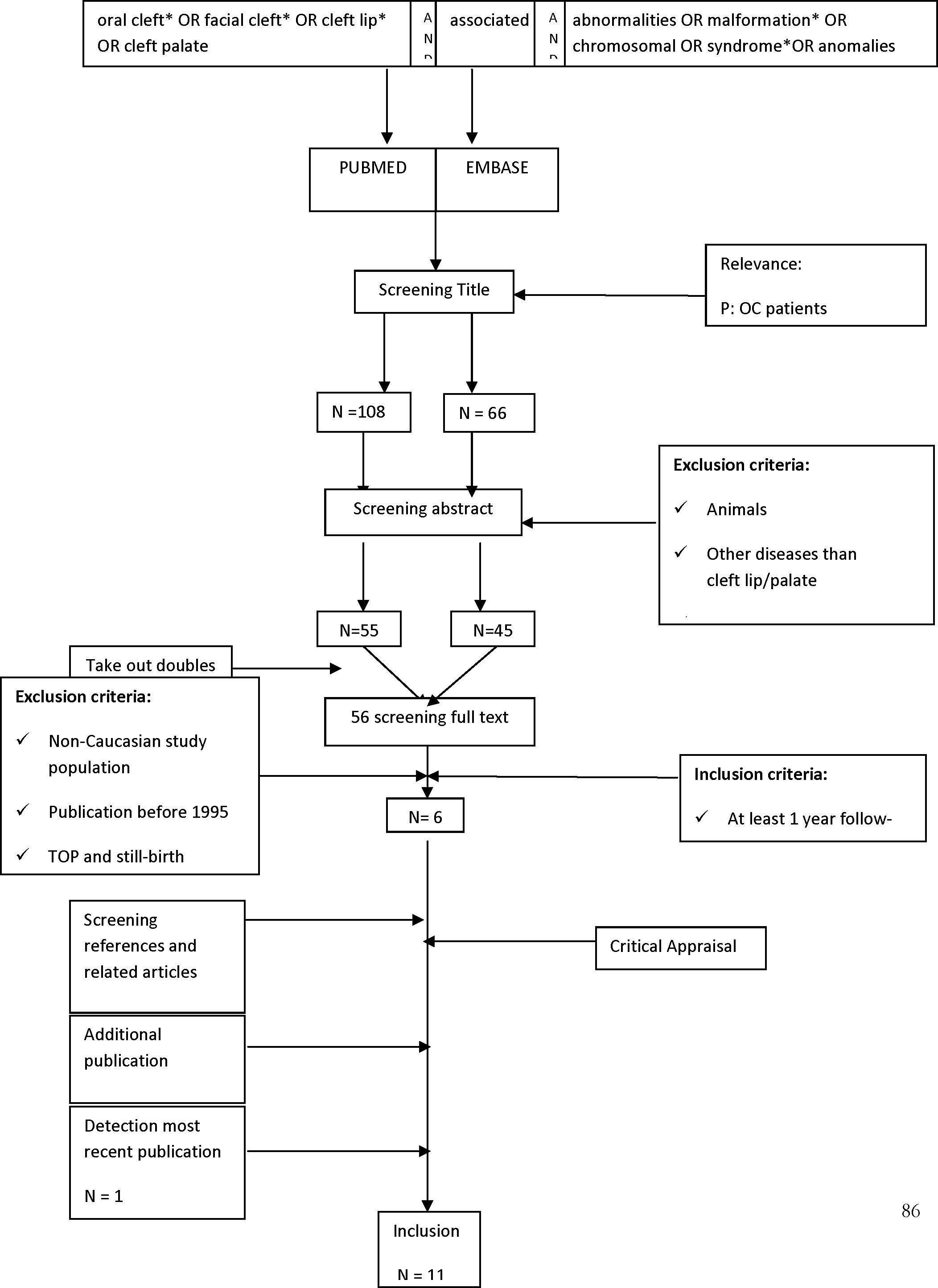
Om het percentage bijkomende anomalieën en chromosomale afwijkingen bij prenataal vastgestelde schisis te bepalen is een literatuursearch verricht. Er werden in totaal vier studies (Bergé et al. 2001, Nyberg et al. 1995, Offerdal et al. 2008, Perrotin et al. 2001) gevonden die de relatie tussen prenataal vastgestelde schisis, geassocieerde anomalieën en chromosomale afwijkingen zorgvuldig onderzochten. Deze studies worden besproken.
Tevens is een literatuursearch verricht naar de kans op bijkomende anomalieën bij postnataal vastgestelde schisis. In totaal leverde dit in PUBMED 1145 studies en in EMBASE 1292 studies op. Na toepassing van vastgestelde inclusie en exclusiecriteria konden (zie schema 1 onder zoekverantwoording) acht geschikte studies worden geselecteerd. Hieraan konden twee studies worden toegevoegd. Als laatste is een recent artikel bijgevoegd. In totaal worden 11 studies besproken.
De zoektermen van beide searches zijn terug te vinden onder zoekverantwoording.
Referenties
- Altherr MR, Bengtsson U, Elder FF et al. Molecular confirmation of Wolf-Hirschhorn syndrome with a subtle translocation of chromosome 4. Am J Hum Genet 1991;49(6):1235-1242. (5)
- Berge SJ. Fetal cleft lip and palate: sonographic diagnosis, chromosomal abnormalities, associated anomalies and postnatal outcome in 70 fetuses. 2001. (7)
- Beriaghi et al. 2009 Cleft Lip and palate: Association with other congenital malformations JClin Pediatr. Dent 33(3):207-210 (20)
- Breugem CC, Mink van der Molen AB.What is 'Pierre Robin sequence'? J Plast Reconstr Aesthet Surg. 2008 Oct 31.
- Calzolari E. Associated anomalies in multi-malformed infants with cleft lip and palate: An epidemiologic study of nearly 6 million births in 23 EUROCAT registries. 2007. (10)
- Chmait R, Pretorius D, Moore T et al. Prenatal detection of associated anomalies in fetuses diagnosed with cleft lip with or without cleft palate in utero. Ultrasound Obstet Gynecol 2006;27(2):173-176. (i)
- Cremer T, Tesin D, Hopman AH, Manuelidis L. Rapid interphase and metaphase assessment of specific chromosomal changes in neuroectodermal tumor cells by in situ hybridization with chemically modified DNA probes. Exp Cell Res 1988;176(2):199-220. (3)
- DeRoo LA. Orofacial cleft malformations: associations with maternal and infant characteristics in Washington State. 2003. Birth Defects Research (part A) 67:637-642 ? (11)
- Desmaze C, Scambler P, Prieur M et al. Routine diagnosis of DiGeorge syndrome by fluorescent in situ hybridization. Hum Genet 1993;90(6):663-665. (6)
- Druschel CM. First year-of-life mortality among infants with oral clefts: New York State, 1983-1990. 1996. (12)
- Hopman AH, Wiegant J, Raap AK, Landegent JE, van der Ploeg M, van DP. Bi-color detection of two target DNAs by non-radioactive in situ hybridization. Histochemistry 1986;85(1):1-4. (4)
- Kallen B. The epidemiology of orofacial clefts. 2. Associated malformations. 1996. (13)
- Luijsterburg AJM , Vermeij-Keers Chr. NVSCA-Registratie Schisis Jaarverslagen 1997 t/m 2007. ISBN 90-76580-02-2/05-07/10-3/11-1; ISSN 1571-876X Volume1-7. (21)
- Luijsterburg AJM , Vermeij-Keers Chr. Recording form and manual for congenital malformations of the head/neck area. ISBN 90-76580-02-2. (22)
- Milerad J. Associated malformations in infants with cleft lip and palate: a prospective, population-based study. 1997. (14)
- Nyberg DA. Fetal cleft lip with and without cleft palate: US classification and correlation with outcome. 1995. (8)
- Offerdal K. Prenatal ultrasound detection of facial clefts: a prospective study of 49,314 deliveries in a non- selected population in Norway. 2008. (15)
- Osoewaga et al 2008 J Med Genet 45:81-86.
- Perrotin F. Chromosomal defects and associated malformations in fetal cleft lip with or without cleft palate. 2001. (9)
- Russell KA. A population-based evaluation of antenatal diagnosis of orofacial clefts. 2008. (16)
- Ryan et al 1997 J.Med.Genet 34:798-804.
- Sivertsen et al. 2007 Am.J.Med Genet 2007 143A:129-134.
- Shinawi M, Cheung SW. The array CGH and its clinical applications. Drug Discov Today. 2008 Sep;13(17-18):760-70.
- Stoll C. Associated malformations in patients with oral clefts. 2007. (17)
- Tabor 1979.
- Vallino-Napoli LD. An epidemiologic study of orofacial clefts with other birth defects in Victoria, Australia. 2006. (18)
- Walker SJ. Prevalence of aneuploidy and additional anatomic abnormalities in fetuses and neonates with cleft lip with or without cleft palate: a population-based study in Utah. 2001. (19)
- Wyszynski DF, Sarkozi A, Czeizel AE. Oral clefts with associated anomalies: methodological issues. Cleft Palate Craniofac J 2006;43(1):1-6. (2)
- Rozendaal AM, Luijsterburg AJM, Mohangoo AD, Ongkosuwito EM, Anthony S, Vermeij-Keers C. Validation of the NVSCA registry common oral clefts: study design and first results. Cleft Palate Craniofac J. 2010a Sep;47(5):534-43.
- Rozendaal AM, Luijsterburg AJM, Mohangoo AD, Ongkosuwito EM, Vries E de, Vermeij-Keers C. Validation of the Dutch Registry Common Oral Clefts: quality of recording specific oral cleft features. Cleft Palate Craniofac J. 2010b; In press.
- Rozendaal AM, Luijsterburg AJM, Ongkosuwito EM, Vries E de, Vermeij-Keers C. Decreasing prevalence of oral cleft live births in the Netherlands, 1997-2006. Arch Dis Child. 2010c; In press.
Evidence tabellen
Tabel 2: Diagnosen vastgesteld bij schisispatienten opgenomen in registratie NVSCA 1997-2007
|
Diagnosen |
1997 |
1998 |
1999 |
2000 |
2001 |
2002 |
2003 |
2004 |
2005 |
2006 |
2007 |
Totaal |
|
Syndroomdiagnosen |
|
|
|
|
|
|
|
|
|
|
|
|
|
Pierre Robin |
18 |
20 |
12 |
16 |
17 |
15 |
24 |
26 |
19 |
28 |
22 |
217 |
|
Van der Woude |
1 |
|
2 |
1 |
|
|
|
|
4 |
2 |
3 |
13 |
|
Stickler |
3 |
|
|
1 |
1 |
|
|
|
3 |
|
2 |
10 |
|
CHARGE associatie |
|
|
|
|
1 |
|
1 |
1 |
1 |
|
2 |
6 |
|
Ectrodactyly Ectodermal dysplasie Clefting/Ectrodactyly Cleft Palate |
1 |
1 |
|
2 |
|
1 |
1 |
|
|
|
|
6 |
|
Goldenhar |
1 |
|
|
|
1 |
|
2 |
|
|
1 |
|
5 |
|
Apert |
1 |
1 |
|
|
|
|
1 |
2 |
|
|
|
5 |
|
Treacher Collins |
|
1 |
1 |
1 |
|
|
|
|
1 |
|
1 |
5 |
|
Opitz G/BBB |
1 |
|
|
|
1 |
|
2 |
|
|
|
|
4 |
|
Cornelia de Lange |
|
|
|
|
|
1 |
|
|
|
1 |
2 |
4 |
|
hemifaciale microsomie |
|
|
1 |
|
|
1 |
|
|
1 |
|
|
3 |
|
Nager |
|
|
|
|
|
1 |
|
1 |
|
|
|
2 |
|
Smith-Lemli-Opitz |
|
|
|
|
|
1 |
|
|
|
1 |
|
2 |
|
Crouzon |
1 |
|
|
|
|
|
|
|
|
|
1 |
2 |
|
Noonan |
|
|
1 |
|
|
|
|
|
|
|
|
1 |
|
Gordon |
|
|
|
|
|
|
1 |
|
|
|
|
1 |
|
VACTERL |
|
|
|
|
|
|
|
|
|
1 |
|
1 |
|
BOF |
|
|
|
|
|
|
|
1 |
|
|
|
1 |
|
Moebius |
|
|
|
|
|
|
|
1 |
|
|
|
1 |
|
Holoprosencephalie |
|
|
|
|
1 |
|
|
|
|
|
|
1 |
|
Beckwith Wiedemann |
|
|
|
1 |
|
|
|
|
|
|
|
1 |
|
Jeune |
|
1 |
|
|
|
|
|
|
|
|
|
1 |
|
Greig |
|
|
|
|
|
|
|
|
|
|
1 |
1 |
|
Loeys-Dietz |
|
|
|
|
|
|
|
|
|
|
1 |
1 |
|
Rubinstein-T aybi |
|
|
|
|
|
|
|
|
|
|
1 |
1 |
|
Tessier no4 |
|
|
|
|
|
|
|
|
|
|
1 |
1 |
|
Duane retractie syndroom |
|
|
1 |
|
|
|
|
|
|
|
|
1 |
|
Oro-Facio-Digitaal |
|
1 |
|
|
|
|
|
|
|
|
|
1 |
|
Bohring-Opitz syndroom |
|
|
|
|
|
|
|
|
|
|
1 |
1 |
|
Chromosoomafwijkingen |
|
|
|
|
|
|
|
|
|
|
|
|
|
deletie 22q11/VCF/Sphrintzen/Di George |
4 |
2 |
2 |
3 |
4 |
1 |
2 |
|
1 |
1 |
4 |
24 |
|
Trisomie 21 |
1 |
3 |
|
|
1 |
4 |
|
2 |
2 |
3 |
|
16 |
|
Trisomie 13 |
2 |
|
1 |
|
|
1 |
3 |
|
1 |
|
|
8 |
|
Wolf-Hirschhorn/ 4p- |
1 |
|
1 |
2 |
|
2 |
|
|
|
1 |
|
7 |
|
Trisomie 18 |
|
|
1 |
|
|
|
|
|
|
|
|
1 |
|
Trisomie 16p |
|
1 |
|
|
|
|
|
|
|
|
|
1 |
|
13q afwijking |
|
|
|
1 |
|
|
|
|
|
|
|
1 |
|
46 XX del (18) (q21.3) deletie 18q21.3 |
|
|
|
|
|
|
|
|
1 |
|
|
1 |
|
46,XX,+13,der(13;14)t(3;13;14)(3qter->3q25::13q12->13q10::14q10->14qter)- trisomie 3q25->qter en trisomie 13q10-q12 |
|
|
|
1 |
|
|
|
|
|
|
|
1 |
|
47,XX,+der(22)t(11;22)(q23;q11)mat- trisomie 11q23-qter |
|
|
|
1 |
|
|
|
|
|
|
|
1 |
|
46,XY.ish der(4)t(4;7;15) (q35;p22;q22) der(15)t(4;7;15) (q35;p22;q35)mat monosomie 4qter en trisomie 7pter |
|
|
|
1 |
|
|
|
|
|
|
|
1 |
|
46,XY/47,XY,+der(8) |
|
|
1 |
|
|
|
|
|
|
|
|
1 |
|
|
|
|
|
|
|
|
|
|
|
|
|
|
|
geslachtschromosomale afwijkingen |
|
|
|
|
|
|
|
|
|
|
|
|
|
47,XXY |
1 |
|
|
|
|
|
|
|
1 |
|
|
2 |
|
45,X |
|
|
|
|
|
|
1 |
|
1 |
|
|
2 |
|
|
|
|
|
|
|
|
|
|
|
|
|
|
|
overige diagnosen |
|
|
|
|
|
|
|
|
|
|
|
|
|
Alagille |
2 |
|
|
1 |
|
|
|
|
|
|
|
3 |
|
Pompe |
1 |
|
|
|
|
|
|
|
|
|
|
1 |
Verantwoording
Beoordelingsdatum en geldigheid
Publicatiedatum : 25-11-2014
Beoordeeld op geldigheid : 01-12-2011
De Nederlandse Vereniging voor Plastische chirurgie is als houder van deze richtlijn de eerstverantwoordelijke voor de actualiteit van deze richtlijn. Uiterlijk in 2015 bepaalt de NVPC of deze richtlijn nog actueel is. Zo nodig wordt een nieuwe werkgroep geïnstalleerd om de richtlijn te herzien. De geldigheid van de richtlijn komt eerder te vervallen indien nieuwe ontwikkelingen aanleiding zijn een herzieningstraject te starten.
De andere aan deze richtlijn deelnemende beroepsverenigingen of gebruikers van de richtlijn delen de verantwoordelijkheid ten aanzien van het bewaken van de actualiteit van de aanbevelingen in de richtlijn. Hen wordt verzocht relevante ontwikkelingen binnen hun vakgebied kenbaar te maken aan de eerstverantwoordelijke.
Algemene gegevens
In samenwerking met
- Vereniging van motorisch gehandicapten en hun ouders (BOSK)
- Nederlandse Vereniging voor Schisis en Craniofaciale Afwijkingen (NVSCA)
- Nederlandse Vereniging voor Mondziekten, Kaak- en Aangezichtschirurgie (NVMKA)
- Vereniging Van Orthodontisten (VVO)
- Koninklijke Nederlandse Organisatie van Verloskundigen (KNOV)
- Nederlandse Vereniging van Maatschappelijk werkers (NVMW)
Deze richtlijn is tot stand gekomen met ondersteuning van de Afdeling Ondersteuning Professionele Kwaliteit van de Orde van Medisch Specialisten en met financiële steun van SKMS.
Doel en doelgroep
Doel
De richtlijn geeft aanbevelingen voor zorgverleners t.b.v. optimale counseling aan ouders met betrekking tot een bij het SEO/GUO gediagnosticeerde schisis bij hun ongeboren kind. Ook worden aanbevelingen gegeven met betrekking tot eventueel te verrichten aanvullende prenatale diagnostiek, de logistiek van de verwijzing van ouders naar centra voor prenatale diagnostiek en de daarmee verbonden schisisteams in de regio. De richtlijn biedt op deze wijze een handvat voor uniforme zorg op het gebied van prenatale counseling bij schisis en de implementatie van deze zorg in Nederland. Verder worden waar nodig de logistiek aspecten van het zorgproces besproken. Er is bij dit onderdeel niet alleen gekeken naar de geïsoleerde schisis, maar ook naar de schisis met bijkomende anomalieën, al dan niet als onderdeel van een syndroom (zogenoemd “schisis plus”).
Doelgroep
De richtlijn is primair bedoeld voor alle zorgverleners die betrokken zijn bij de prenatale zorg aan en counseling van ouders die een kind verwachten met een schisis, al dan niet met bijkomende anomalieën: huisartsen, verloskundigen, gynaecologen, kinderartsen, plastische chirurgen, kaakchirurgen, orthodontisten, klinisch genetici, gespecialiseerde verpleegkundigen, medisch psychologen en maatschappelijk werkers. De secundaire doelgroep betreft de ouders: er zal dan ook een patiëntenversie komen van de richtlijn in samenwerking met de BOSK. Tevens zal er een elektronische versie online worden gepubliceerd.
Samenstelling werkgroep
- dr. A.B. Mink van der Molen (NVPC, voorzitter)
- M. Smit (BOSK)
- Mw. F.W.M. Pennings-van der Linden (KNOV)
- mw. Dr. H.F.N. Swanenburg de Veye (NIP)
- dr. N. Hartwig (NVK)
- mw. H. van Spijker (NVMW)
- prof.dr. S.J. Bergé (NVMKA)
- mw. dr. E. Pajkrt (NVOG)
- dr. R. Heydanus (NVOG)
- prof.dr. P.H.M. Spauwen (NVPC)
- mw. dr. C. Vermeij-Keers (NVSCA)
- mw. drs. M-J. van den Boogaard (VKGN)
- mw. prof.dr. Kuijpers-Jagtman (VvO)
- mw. drs. W. Maarse (NVPC)
- ir. T.A. van Barnveld (Orde van Medisch Specialisten)
Met dank aan mr D.Y.A. van Meersbergen, Adviseur gezondheidsrecht KNMG voor het “Juridisch kader in Nederland t.a.v. informatieverstrekking aan de zwangere over de mogelijkheid van een zwangerschapsafbreking bij schisis als afwijking bij het SEO”.
Belangenverklaringen
Een map met verklaringen van werkgroepleden over mogelijke financiële belangenverstrengeling ligt ter inzage bij de afdeling Ondersteuning Professionele Kwaliteit van de Orde van Medisch Specialisten en een overzicht is hieronder weergegeven. Er zijn geen vormen van belangenverstrengeling gemeld.
|
Werkgroeplid in de laatste vijf jaar een (financieel ondersteunde) betrekking onderhield met commerciële bedrijven, organisaties of instellingen die in verband staan met het onderwerp. |
|
|
Werkgroeplid |
Belangen afgelopen vijf jaar en/of gedurende looptijd van het project ja /nee |
|
Berge, Stefaan |
nee |
|
Hartwig, Nico |
nee |
|
Heydanus, Roger |
nee |
|
Kuijpers-Jagtman, Anne Marie |
nee |
|
Maarse, Wies |
her. verstuurd 28-12-09 |
|
Mink van der Molen, Aebele |
nee |
|
Pajkrt, Eva |
nee |
|
Pennings, Ine |
nee |
|
Smit, Martien |
nee |
|
Spauwen, Paul |
nee |
|
Swanenburg de Veye, Henriette |
nee |
|
van den Boogaard, Marie-José |
nee |
|
van Spijker, Hilda |
nee |
|
vermeij-keers, christl |
nee |
Inbreng patiëntenperspectief
Gedurende de ontwikkeling van de richtlijn is nadrukkelijk aandacht besteed aan het in kaart brengen van het patiëntenperspectief. In de werkgroep heeft een vertegenwoordiger van de patiëntenvereniging BOSK zitting genomen. Daarnaast zijn in samenwerking met de BOSK drie focusgroepen georganiseerd: een met ouders bij wie een kind met een schisis werd ontdekt bij het SEO, een met ouders bij wie pas bij geboorte duidelijk werd dat hun kindje een schisis had en een focusgroep met jonge volwassenen met een schisis. Van de besprekingen in de focusgroep is een verslag gemaakt en aan de leden voorgelegd ter verifiëring en eventuele aanvulling. Dit verslag wordt hieronder weergegeven en is door de werkgroep gebruikt bij het opstellen van de richtlijn. Tot slot zijn de leden van de focusgroep gevraagd om commentaar te leveren op de conceptrichtlijn.
Verslag Focusgroep Schisis 1
7 januari 2009
Aanwezig: Ouders, Teus van Barneveld, hoofd professionele kwaliteit Orde van Medisch Specialisten (gespreksleider), Aebele Mink van der Molen, plastisch chirurg, tevens voorzitter van de richtlijncommissie, Wies Maarse, arts-onderzoeker (verslag).
1. Voorstellen en Introductie
Teus van Barneveld opent de vergadering en bedankt de ouders voor hun komst. De ouders stellen zich voor, waarbij zij ook vertellen over hun kinderen, het type schisis van hun kind(eren) en bij welk schisisteam zij onder behandeling zijn.
Aebele Mink van der Molen geeft een algemene inleiding over de aanleiding voor de richtlijnontwikkeling. In 2007 is door de Minister van Volksgezondheid de 20 weken echo ingevoerd als onderdeel van het basispakket in de ziektekostenverzekering. Veel zwangere vrouwen kiezen sindsdien voor deze optie. Dit heeft tot gevolg dat veel aangeboren aandoeningen, waaronder een schisis, al vroeg in de zwangerschap ontdekt worden. Om ouders bij het moment van de diagnose en opeenvolgende traject zo goed mogelijk te begeleiden heeft de Nederlandse Vereniging van Plastische Chirurgie (NVPC) het initiatief genomen voor de ontwikkeling van een nieuwe richtlijn: ‘Prenatale Counseling bij Schisis’.
Een richtlijn is een document waarin aanbevelingen worden gegeven aan professionals, bijvoorbeeld de verloskundige, de gynaecoloog en het schisisteam om goede zorg te leveren aan patiënten en ouders. De richtlijn zal opgesteld worden door een team van specialisten die betrokken zijn bij het pre- en postnatale proces van begeleiding van ouders die een kind krijgen met een schisis. Daarnaast zal een patiëntenvertegenwoordiger van de BOSK, deelnemen in de werkgroep.
Bij de ontwikkeling van richtlijnen is het belangrijk dat voorafgaand aan de start van de ontwikkeling, bij ouders/patiënten geïnventariseerd wordt wat hun ervaringen, wensen, verwachtingen en knelpunten zijn ten aanzien van het zorgproces waar de richtlijn over gaat. In dit geval is dat het proces van begeleiding van ouders met een kind met een schisis. Een focusgroep is een vorm van een groepsinterview. Dit is een wetenschappelijk verantwoorde manier van onderzoek doen naar de opvattingen van ouders of patiënten. De resultaten van deze focusgroep zullen gebruikt worden als basis voor het formuleren van uitgangsvragen van de richtlijn.
Teus van Barneveld geeft uitleg over de invulling van de avond. Er zal gevraagd worden naar globaal drie onderwerpen: de ervaringen van de aanwezige ouders rondom de ontdekking van de schisis, de periode die volgde en de ervaringen na geboorte van hun kind.
Van de bijeenkomst wordt een verslag gemaakt, welke binnen veertien dagen naar aan de deelnemers wordt gezonden. Het verzoek is kritisch te bekijken of de ervaringen goed zijn weergegeven en of er aanvullingen dan wel verduidelijkingen nodig zijn.
2. Moment van de diagnose
Door ouders werd het moment waarop de echoscopist het nieuws van de schisis bracht op verschillende manier ervaren. Een moeder vertelt dat dit voor haar het “meest traumatisch moment” is geweest. Een andere vader vertelt dat de diagnose op dat moment niet goed doordrong, het besef pas kwam in de auto terug naar huis. Veel ouders waren overrompeld en wisten nauwelijks wat een schisis eigenlijk was. Twee ouderparen kregen tijdens de echo het gevoel dat de verloskundige of echoscopist de schisis al gezien had, maar dit pas aan het einde van de echo aan hen vertelde. Dit vonden ze vervelend. Een andere verloskundige vertelde voorafgaand aan de schisis dat het kind gezond was. Dit gaf een goed gevoel. Andere ouders wisten pas bij de verwijzing met zekerheid dat het om een schisis ging. Daarvoor kon de verloskundige alleen aan hen vertellen dat “er iets aan de hand was met het lipje van hun kind”. Een veel gehoorde ervaring is dat de verloskundige of echoscopiste niet veel over schisis weet te vertellen.” Vaak kwam zij niet verder dan, het is een schisis, in de volksmond ook wel ‘hazenlip’ genoemd”. Als de echo in het ziekenhuis gemaakt werd, was er vaak geen arts aanwezig die tijd had om een en ander uit te leggen. Veel verloskundigen verwezen door naar de kinderarts in het ziekenhuis of direct naar een schisisteam. Één moeder werd helemaal niet doorverwezen en maakte pas kennis met het schisisteam na de geboorte.
De onwetendheid van de verloskundige is een terugkerend thema. “Een verloskundige hoeft geen deskundige te zijn op het gebied van schisis’. Maar het zou handig zijn als verloskundige praktijken die de 20-weken echo’s maken een folder hebben met daarin basisinformatie over schisis en verwijzingen naar valide internetsites, bijvoorbeeld de site van de BOSK”.
Een andere vader beschrijft dat de ontdekking van de schisis ervoor zorgde dat hij en zijn vrouw “niet meer op een roze wolk leefden”. Achteraf had hij de diagnose misschien niet voor de geboorte willen weten. Hiermee in verband staande snijdt hij een ander thema aan. Namelijk de onzekerheid of er nog meer aangeboren aandoeningen zijn. Dit kunnen de artsen pas met zekerheid na de geboorte vaststellen. En dan is “20 weken wachten erg lang”. Bovendien blijven “veel vragen onbeantwoord. Een risicoschatting is vaak het enige wat artsen kunnen geven in de prenatale fase. Dat is niet voldoende om beslissingen te nemen over levensvragen”. Een andere moeder was juist blij dat zij de diagnose al voor de geboorte wist. Daarmee kon ze zich 20 weken voorbereiden op de geboorte van een kindje met een schisis. Twee ouders gaven aan dat zij op het “ergste waren voorbereid”. Een moeder ging op internet zoeken naar ernstige plaatjes van schisis, zodat het bij de geboorte “alleen nog kon meevallen”. Andere ouders beschreven de geboorte als een “opluchting”.
Over de tijdsperiode tussen de diagnosestelling en de eerste afspraak met de kinderarts of iemand van het schisisteam wordt verschillend gedacht. Een moeder gaf aan dat zij geen behoefte aan een gesprek met een arts in die periode. Zij is zelf op het internet gaan zoeken en vond daarbij een aantal informatieve sites. De informatie die zij vond riep echter wel vragen op. Zij had het fijn gevonden om na die eerste weken van bezinking een arts te spreken die een uur de tijd had om al haar vragen te beantwoorden. Andere ouders wilden juist zo snel mogelijk na de diagnose een afspraak met het schisisteam, het liefste binnen een paar dagen. Zij waren erg bang geworden van de echo en de echoscopiste die had verteld dat de schisis ‘om de neus heen naar boven zou lopen’. Ook geven verschillende ouders aan dat plaatjes en forumsites over schisis die zij op het internet vonden angst opriepen. Andere ouders begrepen dat een schisisteam niet altijd meteen klaar kan staan, maar zouden wel een afspraak prefereren binnen één a twee weken. De eerste opvang door het schisisteam werd als prettig ervaren. Ook de emotionele lading van de situatie “zakte na dit gesprek wat”.
3. Opeenvolgende fase voor de geboorte
De verschillende behandelprotocollen van de schisisteams in Nederland, waren voor veel ouders onduidelijk. Ouders wisten niet goed hoe ze daartussen een keuze moesten maken en waarom er überhaupt verschillende behandelingen bestonden. Een ouderpaar ging bij twee verschillende teams op gesprek, maar ondervond een negatieve reactie op dit “shopgedrag”. Zij zijn achteraf toch blij dat ze twee teams hebben vergeleken. Andere ouders geven aan dat zij niet zozeer hebben gelet op de verschillende protocollen van de schisisteams. Zij vonden bijvoorbeeld de afstand naar ziekenhuis en de ‘klik’ met de het team belangrijker. Ook “omdat je met de verschillende operaties toch een paar dagen in het ziekenhuis bent, terwijl de andere kinderen van het gezin thuis blijven”. Andere ouders vertellen dat zij ‘op gevoel hebben gekozen voor een schisisteam’. Aebele Mink van der Molen vertelt dat er over het gebruik van de verschillende protocollen in de behandeling van schisis geen consensus bestaat. Het zou een tip zijn voor de BOSK om de verschillende protocollen onder elkaar te zitten met daarbij een motivatie voor de verschillen.
Een terugkerend thema is de consulente van het schisisteam. Dit is een maatschappelijk werker, verpleegkundige of psycholoog van het schisisteam die vooral het contact onderhoud met ouders. Verschillende ouders zijn hierover erg enthousiast. Zo iemand maakt je wegwijs in het schisisteam, is veel laagdrempelig en beter bereikbaar dan de artsen. Zij is er ook voor de praktische zaken.
Één ouderpaar moest na hun verwijzing en ontdekking van een dubbelzijdige schisis binnen 1,5 uur beslissen of zij een aanvullende vlokkentest wilden. Anders overschreden zij de 24-weken grens. Teus van Barneveld vraagt of het onderwerp afbreking van de zwangerschap ter sprake is geweest in de prenatale fase. Een ouder reageert direct dat dit niet aan de orde was en dat zij het verveld had gevonden als de kinderarts dit besproken had met hen. Een andere ouder reageert dat dit niet tot het takenpakket van het schisisteam behoort. Het onderwerp afbreken van de zwangerschap zou besproken moeten zijn voordat ouders beslissen om een 20-weken echo te laten maken. Andere ouders geven aan dat dit onderwerp wel kort ter sprake is gebracht door dit kinderarts, maar niet op een objectieve manier, “alsof je door de regels heen hoorde dat je als ouders niet aan deze optie mocht denken”.
Één paar van ouders gaf aan dat zij dit graag hadden besproken met hun arts. Dit had te maken met hun gezinssituatie waarin nog twee andere kinderen waren, waarvan één door andere problematiek al veel inspanning van hen had gekost. Zij vertellen dat ze niet wisten wat ze zouden hebben gedaan als hun kind niet alleen een schisis had, maar ook bijkomende aandoeningen. Zij hadden het gevoel dat ze door de hoeveelheid tijd die een gehandicapt kind in beslag neemt, hun andere kinderen zouden kunnen ‘wegcijferen’. Het is niet zo dat ze de zwangerschap wilden afbreken, maar ze wilden wel de mogelijkheid hebben om tot een ‘weloverwogen keuze’ te komen. Voor andere ouders was afbreken van de zwangerschap geen optie, ook niet als hun kind het syndroom van Down had gehad. Een vader geeft aan dat afbreken van de zwangerschap een zeer persoonlijke keuze is; “de statistieken die artsen geven over risico van bijkomende aandoeningen zijn vaag en geven een schijnzekerheid; daar kan ik mijn keuze niet op baseren”. Aebele Mink van der Molen vult aan dat in andere landen de keuze om het afbreken van zwangerschap bij een schisis niet zo zeldzaam is als in Nederland. “Wij zijn in Nederland op dit gebied vrij conservatief. Zo’n keuze is mede cultureel bepaald.”
Over de informatieverstrekking van het schisisteam in de prenatale periode waren de meeste ouders zeer tevreden. Het boekje dat men in het Radboud Ziekenhuis meekreeg was erg informatief, maar ouders hadden dit liever meteen na de diagnosestelling gekregen. De foto’s van kinderen vóór en na de geboorte bij verschillende varianten van schisis zijn erg informatief. Veel ouders geven aan dat zij voorafgaand aan dit proces nog nooit een schisis hadden gezien en konden zich met de foto’s “bewapenen voor de geboorte”. Ook de filmpjes van het Radboud ziekenhuis en een uitzending van het Klokhuis over schisis waren informatief, ook voor toekomstige broertjes en zusjes om te bekijken.
Bij alle ouders heeft de huisarts geen rol gespeeld in het proces van de voorbereiding en de geboorte. Volgens de ouders is de huisarts wel geïnteresseerd na de geboorte, maar ziet hij zo weinig schisiskinderen dat ouders er snel meer weten over schisis dan de huisarts zelf. Aebele Mink van der Molen licht toe dat de huisarts vaak pas in een later stadium na de geboorte een brief ontvangt over de geboorte van hun kind.
4. Periode na de geboorte
Veel ouders vonden het vervelend en ware lichtelijk verbaasd over de kennis van de verpleging en kraamhulp over schisis. Ook de dienstdoende kinderarts kon de vragen van ouders vaak niet beantwoorden. Vooral voor de ouders die nog onduidelijkheid hadden over eventueel bijkomende aandoeningen was dit naar. Veel ouders pleitten ervoor dat iemand van het schisisteam, en dat hoeft niet eens perse een arts te zijn, sneller in beeld komt naar de geboorte. Zij kunnen tenslotte als enige de vele vragen die ouders toch weer hebben na de geboorte beantwoorden.
Het gebrek aan informatie over praktische zaken is hier een terugkerend thema. En dat geldt niet alleen voor de fase vlak na de geboorte, maar ook voor het verdere traject. Veel ouders denken dat bepaalde struikelblokken in de voeding, zoals bijvoorbeeld het type Haberman-speen en kolf, voorkomen hadden kunnen worden. Hoewel de consulent van het schisisteam al veel praktische tips had, zouden veel ouders het handig hebben gevonden om met een ‘ervaringsdeskundige’, ofwel een ouder van een kind met een schisis die in de behandeling iets voorloopt op hen, te spreken. Het zou goed zijn om van andere ouders te leren over allerhande praktische zaken; operaties, gehoorontwikkeling, voeding, wanneer je bij de logopediste terecht kunt, kortom praktische tips. Nu hebben veel ouders het gevoel dat ze de problemen met onder andere het accepteren van vast voedsel zelf moesten oplossen.
De meeste ouders hadden voor de geboorte hun familie en vrienden vertelt over de schisis van hun kindje. Hierbij maakten ze gebruik van het boekje en de film die zij van het schisisteam ontvingen. Een ouderpaar stuurde met het geboortekaartje een foto van hun kindje mee. Dit voorkwam een schrikreactie bij de kraamvisite. Desalniettemin zijn reacties als: “daar kan later gelukkig een snorretje overheen groeien”, “het is toch gewoon operabel”, “ach het valt toch wel mee”, hen niet onbekend. Een vader vertelt dat hij best begeleiding zou willen hebben in ‘hoe je je hiertegen weerbaar kan maken’. Anders ouders hebben de reacties als minder vervelend ervaren, “het is een stukje onwetendheid van mensen” en “mensen weten niets anders te zeggen”. Een moeder vertelt dat zij vaak aan familie en vrienden vertelde: “vind het niet erg, want zelf vinden wij het ook niet erg”. Een andere moeder vond de omschrijving “schoonheidsfoutje” wel een goede term om de schisis van haar dochter aan andere mensen uit te leggen. Een andere moeder “was de reactie van mensen vaak voor, zodat zij hen als het ware toestemming gaf om te reageren”.
De mogelijkheid van aanvullende erfelijkheidsonderzoek bij de afdeling klinische genetica is bij veel ouders onbekend. Slechts twee paren hebben dit ondergaan. Ook in het prenatale proces werd hierover weinig informatie gegeven. Een paar van ouders kreeg slechts te horen dat “schisis gepaard kon gaan met 350 verschillende syndromen”. Veel ouders hebben zelf naar informatie gezocht over de oorzaken van een schisis. Bij allen is bekend dat zij er “zelf niets aan konden doen”, het is een “foutje van de natuur”, maar dat roken, alcohol drinken en onvoldoende foliumzuur bijdragen aan het voorkomen van een schisis.
Tot slot pleit een aantal ouders voor meer gezamenlijke spreekuren van het schisisteam. Vaak moet je meerdere keren in een week bij verschillende specialisten op de poli komen. Andere ouders zijn hierover wel tevreden.
Dankwoord. Alle ouders zullen een conceptversie van het verslag en uiteindelijk de richtlijn ontvangen met de vraag om commentaar te leveren.
Verslag Focusgroep Schisis 2
12 januari 2009
Aanwezig: Ouders, Teus van Barneveld, hoofd professionele kwaliteit Orde van Medisch Specialisten (gespreksleider), Aebele Mink van der Molen, plastisch chirurg, tevens voorzitter van de richtlijncommissie en Wies Maarse, arts-onderzoeker (verslag).
1. Voorstellen en Introductie
Teus van Barneveld opent de vergadering en bedankt de ouders voor hun komst. De ouders stellen zich voor, waarbij zij ook vertellen over hun kinderen, het type schisis van hun kind(eren) en bij welk schisisteam zij onder behandeling zijn.
Aebele Mink van der Molen geeft een algemene inleiding over de aanleiding voor de richtlijnontwikkeling. In 2007 is door de Minister van Volksgezondheid de 20 weken echo ingevoerd als onderdeel van het basispakket in de ziektekostenverzekering. Veel zwangere vrouwen kiezen sindsdien voor deze optie. Dit heeft tot gevolg dat veel aangeboren aandoeningen, waaronder een schisis, al vroeg in de zwangerschap ontdekt worden. Om ouders bij het moment van de diagnose en opeenvolgende traject zo goed mogelijk te begeleiden heeft de Nederlandse Vereniging van Plastische Chirurgie (NVPC) het initiatief genomen voor de ontwikkeling van een nieuwe richtlijn: ‘Prenatale Counseling bij Schisis’.
Een richtlijn is een document waarin aanbevelingen worden gegeven aan professionals, bijvoorbeeld de verloskundige, de gynaecoloog en het schisisteam om goede zorg te leveren aan patiënten en ouders. De richtlijn zal opgesteld worden door een team van specialisten die betrokken zijn bij het pre- en postnatale proces van begeleiding van ouders die een kind krijgen met een schisis. Daarnaast zal een patiëntenvertegenwoordiger van de BOSK, deelnemen in de werkgroep.
Bij de ontwikkeling van richtlijnen is het belangrijk dat voorafgaand aan de start van de ontwikkeling, bij ouders/patiënten geïnventariseerd wordt wat hun ervaringen, wensen, verwachtingen en knelpunten zijn ten aanzien van het zorgproces waar de richtlijn over gaat. In dit geval is dat het het proces van begeleiding van ouders met een kind met een schisis. Een focusgroep is een vorm van een groepsinterview. Dit is een wetenschappelijk verantwoorde manier van onderzoek doen naar de opvattingen van ouders of patiënten. De resultaten van deze focusgroep zullen gebruikt worden als basis voor het formuleren van uitgangsvragen van de richtlijn.
Teus van Barneveld geeft uitleg over de invulling van de avond. Er zal gevraagd worden naar globaal drie onderwerpen: de ervaringen van de aanwezige ouders rondom de ontdekking van de schisis, de periode die volgde en de ervaringen na geboorte van hun kind.
Van de bijeenkomst wordt een verslag gemaakt, welke binnen veertien dagen naar aan de deelnemers wordt gezonden. Het verzoek is kritisch te bekijken of de ervaringen goed zijn weergegeven en of er aanvullingen dan wel verduidelijkingen nodig zijn.
Teus van Barneveld geeft uitleg over de invulling van de avond. Er zal gevraagd worden naar globaal drie onderwerpen:
-
de ervaringen van rondom de geboorte en ontdekking van de schisis
-
de ervaringen van de behandeling
Van de bijeenkomst wordt een verslag gemaakt, welke binnen veertien dagen naar aan de deelnemers wordt gezonden. Het verzoek is kritisch te bekijken of de ervaringen goed zijn weergegeven en of er aanvullingen dan wel verduidelijkingen nodig zijn.
2. De geboorte
De ouders hebben verschillende ervaringen met de ontdekking van de schisis bij de geboorte. Een moeder werd vanwege een hoge bloeddruk in een perifeer ziekenhuis ingeleid en had niet in de meteen in de gaten dat “er iets was”. Haar man daarentegen wel, de gynaecoloog had nog nooit een schisis gezien bij een kind. Al snel kwam “het hele circus op gang en mijn kind werd snel weggehaald”. Pas de volgende dag kwamen de ouders erachter dat er niet alleen sprake was van een lipspleet, maar ook van een open gehemelte. De ouders daarvan waren erg geschrokken. Zij konden na twee dagen terecht bij het schisisteam, wat de moeder beschrijft als een ‘fijne ervaring’. Zij hebben de eerste vijf dagen in een roes geleefd en hadden veel problemen met de voeding. “Hierover wisten ze niets in het ziekenhuis. De rust kwam pas weer met de juiste spenen”.
Een andere moeder vertelt dat met de echo’s tijdens de zwangerschap al het vermoeden bestond dat er “iets mis was”. Het gefluister tussen de echografist en de gynaecoloog leidden tot grote onrust. De schisis die bij geboorte ontdekt werd, verbaasde haar niet. ‘Zij had al geweten dat er iets mis was.’ Zij vond de weinig professionele begeleiding in de eerste week schokkend. Bovendien vond zij het verschrikkelijk dat haar kind op de afdeling neonatologie werd opgenomen, terwijl zijzelf op een andere afdeling lag. “Het gescheiden zijn van je kind in de eerste week na de geboorte leidt tot een gevoel van onmacht.” Veel moeders beamen dit. Temeer omdat er in veel ziekenhuizen onduidelijkheid bestond over de methode van voeden. Het voeden in de eerste week, maar soms ook nog in de periode daarna, leverden veel problemen op. Een moeder beviel thuis en kreeg via via van een kennis die ook een kind had met een schisis, tips over de voeding. Een ouderpaar vertelt dat zij pas zes weken na de geboorte de eerste afspraak hadden met de orthodontist van het schisisteam. Daarvoor moesten zij zelf een oplossing voor het moeizame voeden vinden.
Een andere moeder had tijdens de zwangerschap ook het gevoel dat er “iets mis was”. Omdat haar kind in een stuit lag vond de bevalling plaats in het ziekenhuis. Nadat er een schisis geconstateerd was, kwamen binnen een paar uur de orthodontist en de plastisch chirurg aan haar bed. De plastisch chirurg kon haar de schisis goed uitleggen, waar zij erg blij mee was. Over de scheiding tussen moeder en kind in die eerste week was ook zij verbolgen. “Je moet als ouders meer betrokken worden, je wordt gepasseerd”. Een andere moeder vertelt dat zij meer gevoelens had van onmacht en verdriet tijdens deze eerste week, zij was “te lamgeslagen om boos te worden”. Ze voelde meer boosheid over de onwetendheid van het verplegend personeel in de methode van voeden. Ook bij latere opnames van hun kind valt de onwetendheid over schisis in het ziekenhuis op. “je moet constant op je hoede blijven”. Ook in ander zaken, zoals pijnbestrijding zouden ouders meer betrokken willen worden; ”jij kent je kind tenslotte het beste”.
Een andere moeder beviel thuis onder begeleiding van de huisarts. Hij was erg betrokken en regelde meteen een Haberman-speen. Hij raadde de ouders aan om zoveel mogelijk te lezen over schisis. In zijn geheel is de geboorte hen meegevallen en zij konden binnen drie dagen terecht bij het schisisteam in Nijmegen. De huisarts werd in het ziekenhuis geprezen en door de ouders als ‘fijne begeleider’ omschreven.
3. Opeenvolgende fase; wat voor informatie krijg je in de eerste fase na de geboorte
In Nijmegen werd het behandelprotocol in de eerste afspraak al uitgetekend: “welke operatie krijg je op welke leeftijd?” In technische zin ontbreekt er hierin weinig. Veel ouders misten de voorlichting over ‘wat je verder kan verwachten’. Bijvoorbeeld over het feit dat schisis gepaard kan gaan met andere aandoeningen. Andere ouders kregen bij de eerste operatie pas informatie over het vervolgtraject.
Het boekje van het schisisteam uit Leeuwarden, waarin veel persoonlijke verhalen van ouders in stonden: “was erg fijn om te lezen”. Ouders hebben dit boekje ook gebruikt tijdens het kraambezoek; “omdat mensen vaak zenuwachtig zijn en niet weten wat ze moeten zeggen.”
Een andere moeder vertelt dat zij tijdens het eerste bezoek aan het schisisteam een lang gesprek heeft gehad met de psychologe van het schisisteam. Dit was een prettig gesprek. De psychologe “liet je ook echt uitpraten, ik had het gevoel dat wij als ouders echt werden gehoord. Zij vertelde bovendien dat je de schisis van je kind het ‘niet leuk mag vinden”. Zij is in de eerste periode na de geboorte regelmatig gebeld door deze psychologe en het was fijn dat de ouders ook altijd konden bellen. Een andere moeder die ook in het WKZ onder behandeling is, beaamt dit verhaal.
Andere ouders reageren verbaasd op deze ervaring: “in ons schisisteam was geen psychologe”. “Wij zitten altijd tegenover een heel stel artsen, waarin ook nog eens veel wisseling tussen is”. Deze opstelling geeft geen welkom gevoel, terwijl dat wel belangrijk is, zowel voor ouders als voor de kinderen.
Bij verschillende schisisteams worden avonden georganiseerd met bepaalde thema’s rondom schisis. Deze worden door de ouders als positief ervaren. Niet alleen leer je zo meer over de schisis van je kind, je doet ook veel tips op en hebt contact met andere ouders die een kind hebben met een schisis. Voor het contact met de ‘zogenaamde lotgenoten’ is de patiëntenvereniging BOSK een logische weg. De adres van de BOSK zou in een eerder stadium gegeven moeten worden door het schisisteam.
Vooral voor de praktische tips bij het voeden hadden ouders veel profijt aan contact met andere ouders. Zij hebben tenslotte eenzelfde proces doorgemaakt. Een andere moeder vertelt dat zij een kaartje in de bus doet bij ouders in de omgeving die net een kindje met een schisis hebben gekregen. Een ander ouderpaar is al jaren contactpersoon voor andere oudersbij de BOSK. Zij worden echter nooit gebeld.
Een moeder vertelt dat zij wel een aantal keer contact heeft gehad met andere ouders over praktische tips, maar voelde zich verplicht om verder contact te houden. “Het is fijn als je kunt bellen met ‘lotgenoten’, maar het moet wel vrijblijvend zijn”.
Wat veel ouders missen is informatie over schisis die ze op school aan de leerkrachten kunnen geven. Veel kinderen hebben op school een spreekbeurt gehouden, wat veel positieve reacties opleverde.
Er is weinig tot geen begeleiding in hoeverre de schisis van je kind invloed heeft op het gezinsleven. De schisis blijft constant zorgen geven omdat er vele operaties, behandelingen en controles plaatsvinden in een traject van twintig jaar. Veel ouders beschrijven spraaktaalproblemen en de problemen die dit kan geven op school. Er bestond soms een dilemma over of hun zoon/dochter naar het speciaal onderwijs zou gaan. Veel ouders ervaren dat het belangrijk is om al je kinderen evenveel aandacht te geven, maar dat dit soms moeilijk is. Zeker rondom operaties die vaak plaatsvinden in een ziekenhuis dat niet altijd dichtbij huis is.
Een deel van de ouders had behoefte aan informatie van een klinisch geneticus. Vooral de ouders van wie het kind meerdere aandoeningen heeft. Zij beschrijven een moeizaam proces van vele doorverwijzingen, voordat zij bij de juiste specialist terecht kwamen. Zij hadden graag aan het begin van het traject een mogelijkheid, dan wel kaartje gehad met een telefoon nummer van een klinisch geneticus. “Je kan dan contact opnemen wanneer je er klaar voor bent”.
4. Draaglast
“De draaglast van een kind opvoeden met een schisis moet jezelf ervaren.” Veel ouders ondervonden de voeding van hun kind als een probleem. Ook vinden sommige ouders dat het een grote invloed heeft op het gezin en de broertjes en zusjes. “Alle kinderziektes, zoals verkoudheid, zijn toch een stukje erger in vergelijking met andere kinderen”. “De periodes rondom de operaties zijn zwaar”. Ook als ouder moet je daarvan opknappen en dat zien veel zorgverleners niet. “Hoe ouder je kind wordt, hoe moeilijker, omdat ze de operaties bewuster meemaken en banger zijn voor de narcose”. “Daar wordt je als ouder niet op voorbereid”. Maar ouders zeggen ook: “je groeit ermee op”. Het zou fijn zijn als de planning van de operaties iets meer in overleg zou gaan met ouders. Een moeder beschrijft een aantal nuttige tips voor een kind voorbereiden op de operatie; “niet beginnen over de operatie net voor het slapen gaan en het verhaal in kleine stukjes vertellen”.
Enkele ouders vertellen dat de schisis en bijkomende aandoeningen invloed heeft op het psychosociaal functioneren en meedraaien op school. Sommige kinderen zijn erg terug getrokken en kunnen niet goed omgaan met leeftijdsgenoten. Een moeder beschrijft dat haar zoontje erg aanhankelijk is. Aan de andere kant bekent zij niet te weten of haar zoon ook zo zou zijn geweest zonder de schisis: “je hoeft niet altijd alles op de schisis te gooien”.
Andere ouders beschrijven ook hun kinderen: “mijn dochter heeft het overal druk mee, behalve met haar schisis”. Een andere moeder vertelt dat haat zoon “niet over zich heen laat lopen”. En dat hij goed in de gaten heeft dat hij vaak in de belangstelling staat. “Je moet je kinderen ook niet teveel verwennen, en dezelfde lijn trekken met hun broertjes en zusjes”.
5. Slot
Een vader vraagt naar de mogelijkheid van opereren van een schisis tijdens de zwangerschap. Aebele Mink van der Molen legt uit dat deze techniek zich nog in de experimentele fase bevind en dat de operatie alleen nog op dieren is getest.
De ouders wordt gevraagd naar laatste vragen of opmerkingen. Een moeder benadrukt het belang van begeleiding en verwijzing in de eerste dagen na de ontdekking van de schisis. Een andere moeder zou graag weten waarom de behandelprotocollen van de schisisteams zo verschillen. Aebele Mink van der Molen legt uit dat niemand nog weet wat de beste methode is. Bovendien is er geen centrale database waarin alle behandelresultaten verzameld worden in Nederland. Dit is mede het gevolg van het lange behandeltraject; je zult patiënten minstens twintig jaar moeten volgen.
Teus van Barneveld vraagt de ouders of ze de diagnose liever hadden willen weten tijdens de zwangerschap. De ouders reageren hierop verschillend: “het had de eerste tien dagen na de geboorte een hoop ellende kunnen voorkomen”. Andere ouders kozen niet voor een prenatale echo: ”als artsen niets zien op de echo, hoeft dit niet te kloppen” en “de blijdschap die ik mijn gehele zwangerschap voelde nemen ze niet meer van me af”. Een moeder was minder lichtvoetig in een volgende zwangerschap””je gaat jezelf dingen aanpraten”.
Enkele ouders hebben nare ervaringen met de reacties van de omgeving op schisis van hun kind. Hier wordt je door zorgverleners niet op voorbereid. Zij reageren positief op het idee van het aanbod van een weerbaarheidcursus. “Je kan dan kiezen of je er wel of niet behoefte aan hebt ”.
Tot slot vertelt een moeder dat het lastig is om de medische documentatie van je kind zelf te ontvangen. Omdat er sprake is van een multidisciplinaire behandeling, een waar veel verschillende specialisten aan meewerken is het als ouder handig zelf alles bij te houden. Het zou een idee zijn om de ouders routinematig als cc toe te voegen in de brieven naar de huisarts.
Dankwoord.
Verslag Focusgroep Schisis 3
11 februari 2009
1. Voorstellen en Introductie
Teus van Barneveld opent de vergadering en bedankt Margriet, Daniel en Sarada voor hun komst. Zij stellen zich voor, waarbij ze ook vertellen wat ze doen in het dagelijkse leven. Daarnaast vertellen ze iets over hun type schisis en bij welk schisisteam zij onder behandeling zijn of waren.
Wies Maarse geeft een algemene inleiding over de aanleiding voor de richtlijnontwikkeling. In 2007 is door de Minister van Volksgezondheid de 20 weken echo ingevoerd als onderdeel van het basispakket in de ziektekostenverzekering. Veel zwangere vrouwen kiezen sindsdien voor deze optie. Dit heeft tot gevolg dat veel aangeboren aandoeningen, waaronder een schisis, al vroeg in de zwangerschap ontdekt worden. Om ouders bij het moment van de diagnose en opeenvolgende traject zo goed mogelijk te begeleiden heeft de Nederlandse Vereniging van Plastische Chirurgie (NVPC) het initiatief genomen voor de ontwikkeling van een nieuwe richtlijn met de voorlopige titel: ‘Prenatale Counseling bij Schisis’.
Een richtlijn is een document waarin aanbevelingen worden gegeven aan professionals, bijvoorbeeld de verloskundige, de gynaecoloog en het schisisteam om goede zorg te leveren aan patiënten en ouders. De richtlijn zal opgesteld worden door een team van specialisten die betrokken zijn bij het pre- en postnatale proces van begeleiding van ouders die een kind krijgen met een schisis. Daarnaast zal een patiëntenvertegenwoordiger van de BOSK, deelnemen in de werkgroep.
Bij de ontwikkeling van richtlijnen is het belangrijk dat voorafgaand aan de start van de ontwikkeling, bij ouders/patiënten geïnventariseerd wordt wat hun ervaringen, wensen, verwachtingen en knelpunten zijn ten aanzien van het zorgproces waar de richtlijn over gaat. In dit geval is dat het proces van begeleiding van ouders met een kind met een schisis. Een focusgroep is een vorm van een groepsinterview. Dit is een wetenschappelijk verantwoorde manier van onderzoek doen naar de opvattingen van ouders of patiënten. De resultaten van deze focusgroep zullen gebruikt worden als basis voor het formuleren van uitgangsvragen van de richtlijn.
Teus van Barneveld geeft uitleg over de invulling van de avond. Er zal gevraagd worden naar globaal drie onderwerpen:
- de ervaringen met de behandeling van een schisis
- de invloed van de schisis op je leven
Van de bijeenkomst wordt een verslag gemaakt, welke binnen veertien dagen naar aan de deelnemers wordt gezonden. Het verzoek is kritisch te bekijken of de ervaringen goed zijn weergegeven en of er aanvullingen dan wel verduidelijkingen nodig zijn.
2. De behandeling
Sarada vertelt dat haar broer en zus met wie zij een drieling vormt allemaal een schisis hebben (dubbelzijdig, lip en kaak). Zij is in het totaal negen keer geopereerd wat zij als vermoeiend heeft ervaren, ‘het koste veel tijd’. Daniël vertelt dat hij zes operaties heeft ondergaan voor een enkelzijdige lip en kaak spleet. Zijn enige broertje heeft geen schisis. Van het ziekenhuis kan hij zich de lange wachttijden en zoekgeraakte dossiers herinneren. Margriet heeft een dubbele lip en kaak spleet. Zij komt uit een gezin van vijf kinderen is zij één van de drie met een schisis. Zij is vooral op vroege leeftijd geopereerd en recent heeft zij een bottransplantatie ondergaan. Naast de schisis stottert zij wat haar meer stoort dan de schisis: ‘je ziet een schisis wel, maar het valt minder op dan mijn stotteren’. ‘Maar mijn instelling is altijd ‘kom op gewoon doorgaan’ geweest.
Ook hebben ze alle drie lange tijd een beugel gedragen. Voor Daniel was het een teleurstelling toen hij na jarenlang beugel dragen alsnog een bottransplantatie moest ondergaan om zijn kaak recht te zetten. Voor zijn gevoel had de beugel niets geholpen en had hij deze al die jaren eigenlijk voor niets gedragen.
Margriet vertelt dat zij het contact van artsen onderling vindt verbeterd: ‘niet meer drie keer hetzelfde verhaal van drie verschillende artsen’. Zij vindt dat de artsen de behandeling preciezer mogen uitleggen aan kinderen. Zij voelde zich vroeger onzeker over de behandeling, ondanks dat ze altijd in gedachte hielt ‘dat het weer beter zou worden’. Bij de recente behandeling vond zij dat de artsen goed naar haar luisterden. Ze waardeerde hun openheid: ’je kan dit nog laten doen en dat, het hoeft niet nu, maar je kan altijd terugkomen’. Maar voorlopig is Margriet even klaar met de operaties. Dit geldt ook voor Sarada. ‘Na iedere operatie ben je toch uit de running en het duurt even voordat je weer fit bent’. Dit heeft ook effect op school. Bovendien moest zij iedere keer opnieuw wennen aan haar uiterlijk, zo van ‘dit ben ik’.
Volgens Sarada werd in het ziekenhuis soms te makkelijk gedacht over haar herstel na een operatie. Dan liet de verpleging haar weer te snel brood eten. In de jongere jaren was het, zeker omdat haar broer en zus ook een schisis hadden: ‘ziekenhuis in ziekenhuis uit. De logopedie en tandarts probeerden ze op gelijke tijden te plannen. Het heeft echter geen stempel gedrukt op hun jeugd.
Daniël vertelt dat artsen vaak snel en in vaktermen praten. ‘Ze zouden niet zo ingewikkeld en wat bondiger moet praten tegen hun patiënten’. Tot slot vonden zij alle drie de overgang van het kinderziekenhuis naar het volwassen ziekenhuis niet zo leuk. ‘Geen bekende gezichten meer en veel minder kennis van schisis’.
3. Invloed van schisis op je leven
Margriet zegt dat de manier waarop je met je schisis om gaat zeer persoonlijk is. Daniel vertelt dat hij per dag met een bepaald gevoel wakker wordt. Maar over het algemeen heeft hij geen moeite met zijn schisis en hij is er ook nooit mee gepest. Andere kinderen vroegen vaak: ’wat heb je daar’ en na enige uitleg was het dan ook goed. Hij studeert op dit moment voor leraar aan de Pabo.
Sarada zegt: ’het is zo groot als je het zelf maakt’. Zij vindt het soms wel lastig als anderen klagen over hun uiterlijk: ’zij weten niet waar ze het over hebben’. Zij heeft zich altijd geaccepteerd gevoeld en bovendien was zij altijd samen met haar broer en zus die ook een schisis hebben. Zij prijst zichzelf gelukkig met het feit dat ze ‘eigenlijk heel gezond is’. Margriet vertelt dat haar ouders haar nooit hebben voorgetrokken ten opzichte van haar broer en zus die geen schisis hebben.
Alle drie hebben ze zich nooit heel verdrietig of angstig gevoeld. Sarada: ‘je hebt weleens een dipje, die had ik vooral tijdens de puberteit.’ Het is meer de omgeving die het soms erger maakt dan het is. Daniël: ‘veel mensen weten niet wat een schisis is, het zou fijn zijn als er meer bekend over was’.
Margriet en Daniel vinden dat hun schisis geen effect heeft op het aangaan van relaties. Sarada sluit zich hierbij aan, maar vertelt dat zij het hier moeilijker mee had tijdens de pubertijd. Margriet vertelt dat het belangrijk is om open te zijn tegenover andere mensen. Die openheid hebben zij ook altijd gevoeld bij hun ouders. Hun ouders waren zeer betrokken en ze konden altijd bij hen terecht om moed in te spreken. Bovendien hebben ze van hun ouders geleerd ‘er niet te moeilijk over te doen’. Margriet vertelt dat haar ouders altijd een positieve instelling hebben gehad en hun gewoon overal naar toe stuurden:’naar tennis, zwemles, gewoon lekker gaan en beleven’. Haar moeder was altijd thuis en heeft daarvoor echter wel veel opzij gezet. Hun schisis heeft geen invloed gehad op hun beroeps- of opleidingskeuze. ‘Je gaat af op wat je leuk vind’.
Zij hebben alle drie geen behoefte gehad aan meer begeleiding of lotgenotencontact. Daniël: ‘ik kon met mijn vragen altijd terecht bij de chirurg’. Sarada en Mergriet denken dat zij veel steun hebben gehad aan het feit dat meerdere kinderen in hun gezin een schisis hadden. Daniël heeft een vriend met een schisis die hij nog van de basisschool kent. Zij hebben veel aan elkaar gehad, vooral in de periodes rondom de operaties. Af en toe spreken ze nog af: ‘want je weet niet hoe het is om een schisis te hebben als je er zelf geen hebt’.
Alleen Margriet heeft ooit een onderzoek ondergaan bij de klinisch geneticus. Zij weet overigens niet wat de uitslag hiervan was. Sarada begint zelf over het feit dat je een schisis tegenwoordig al op de prenatale echo kan zien. Zij en haar zus zouden graag wat meer willen weten over de opties (bijv. embryoselectie). ‘Wat is bijvoorbeeld de kans op een schisis en hoe zit het met erfelijkheid?’ Over zelf een kind krijgen met een schisis zegt Daniël: ”het heeft voor en nadelen, je weet wat het te wachten staat, maar ook wat het met zich meebrengt’. Voor Margriet zou het niet uitmaken, ‘ook al zouden dokters een procentuele voorspelling op de komst van een kindje met een schisis kunnen doen’.
4. Slot
Tot slot vertelt Daniël dat er van hem toen hij klein was een video-opname gemaakt is (in het WKZ). Een paar maanden geleden is hij opnieuw gefilmd. Het was leuk om zichzelf terug te zien en hij zou zo’n opname aanraden aan alle ouders van kinderen met een schisis.
Voor de dokters geven zij als tip:’duidelijke voorlichting en begrijpbare taal’ en een sfeer creëren waarin patiënten vragen durven te stellen’.
Zij kijken alle drie positief tegen de toekomst aan: ‘verder gaan met ons eigen ding’. En zij zijn in de wetenschap dat ze altijd welkom zijn in het ziekenhuis voor verdere behandeling mochten ze dit nodig vinden.
Dankwoord.
Methode ontwikkeling
Evidence based
Implementatie
Tijdens de richtlijnontwikkeling is rekening gehouden met de implementatie van de richtlijn en de uitvoerbaarheid van de aanbevelingen. Daarbij is gelet op factoren die de invoering van de richtlijn in de praktijk kunnen bevorderen of belemmeren. De richtlijn is verspreid onder alle relevante beroepsgroepen en instellingen. Een samenvatting van de richtlijn zal worden gepubliceerd in het Nederlands Tijdschrift voor Geneeskunde (Cleft Palate and Craniofacial Jounal) en in tijdschriften van de deelnemende wetenschappelijke verenigingen. De richtlijn is te downloaden vanaf de website van de NVPC en artsennet/site van de orde.
Werkwijze
Deze (concept)richtlijn is opgesteld aan de hand van het Appraisal of Guidelines for Research & Evaluation (AGREE) instrument. Dit instrument is in een Europees verband opgesteld om de procedurele kwaliteit van richtlijnen te kunnen beoordelen. Door de aspecten van AGREE te verwerken in de inleiding van de richtlijn, wordt duidelijk aan welke kwaliteitseisen is voldaan.
De onderbouwing van de richtlijn is gebaseerd op bewijs uit gepubliceerd wetenschappelijk onderzoek. Relevante artikelen werden gezocht door het verrichten van systematische zoekacties. Er werd gezocht in Medline en Embase. Voor de oriënterende search werd ook gezocht in de Cochrane Library en werd specifiek gezocht naar al bestaande richtlijnen in online raadpleegbare (inter)nationale guideline clearinghouses. De taal werd gelimiteerd tot Nederlands, Engels en Duits. Daarnaast werden artikelen geëxtraheerd uit referentielijsten van opgevraagde literatuur. Dit leverde bij enkele uitgangsvragen nog aanvullende artikelen op. Bij een aantal uitgangsvragen werd geen specifieke informatie gevonden met betrekking tot counseling bij schisis. Daar wel literatuur voorhanden bleek over counseling in het algemeen bij aangeboren afwijkingen, is hierop teruggevallen. Naar deze algemene literatuur is geen uitgebreide en systematische literatuursearch verricht. Volstaan werd met een oriëntatie op recente (overzichts) artikelen.
De searches zijn verricht tot november 2009. Voor alle uitgangsvragen is gebruik gemaakt van een uniforme formulering van de patiëntencategorie. Voor de gehanteerde zoektermen wordt verwezen naar de zoekverantwoording of ‘zoeken en selecteren’. Op verzoek zijn de volledige zoekstrategieën beschikbaar.
De geselecteerde artikelen zijn beoordeeld op kwaliteit van het onderzoek en gegradeerd naar mate van bewijs. Hierbij is de standaardindeling gebruikt: zie tabel 1. Na selectie bleven de artikelen over die als onderbouwing bij de verschillende conclusies staan vermeld.
De beoordeling van de verschillende artikelen is opgenomen onder het kopje ‘samenvatting van de literatuur’. Het wetenschappelijk bewijs is vervolgens kort samengevat in een ‘conclusie’. De belangrijkste literatuur waarop deze conclusie is gebaseerd staat bij de conclusie vermeld, inclusief de mate van bewijs (zie tabel 2).
Voor het formuleren van een aanbeveling zijn er naast het wetenschappelijk bewijs vaak nog andere aspecten van belang, bijvoorbeeld patiëntenvoorkeuren (afgeleid uit de resultaten van de focusgroepbesprekingen of relevante literatuur met betrekking tot het patiënten perspectief; zie paragraaf patiëntenperspectief), kosten, beschikbaarheid of organisatorische aspecten. Deze aspecten worden, voor zover niet wetenschappelijk onderzocht, vermeld onder het kopje ‘overwegingen’. In de overige overwegingen spelen de ervaring en de mening van de werkgroepleden een belangrijke rol. De ‘aanbeveling’ is het resultaat van de combinatie van het beschikbare bewijs en de overige overwegingen. Voor een aantal uitgangsvragen vragen zijn evidencetabellen gemaakt.
Tabel 1: Indeling van methodologische kwaliteit van individuele studies.
|
|
Interventie |
Diagnostisch accuratesse onderzoek |
Schade of bijwerkingen, etiologie, prognose* |
|
A1 |
Systematisch review van tenminste twee onafhankelijk van elkaar uitgevoerde onderzoeken van A2-niveau. |
||
|
A2 |
Gerandomiseerd dubbelblind vergelijkend klinisch onderzoek van goede kwaliteit van voldoende omvang. |
Onderzoek ten opzichte van een referentietest (een ‘gouden standaard’) met tevoren gedefinieerde afkapwaarden en onafhankelijke beoordeling van de resultaten van test en gouden standaard, betreffende een voldoende serie van opeenvolgende patiënten die allen de index- en referentietest hebben gehad. |
Prospectief cohort onderzoek van voldoende omvang en follow-up, waarbij adequaat gecontroleerd is voor ‘confounding’ en selectieve follow-up voldoende is uitgesloten. |
|
B |
Vergelijkend onderzoek, maar niet met alle kenmerken als genoemd onder A2 (hieronder valt ook patiënt-controle onderzoek, cohort-onderzoek). |
Onderzoek ten opzichte van een referentietest, maar niet met alle kenmerken die onder A2 zijn genoemd. |
Prospectief cohort onderzoek, maar niet met alle kenmerken als genoemd onder A2 of retrospectief cohort onderzoek of patiënt- controle onderzoek. |
|
C |
Niet-vergelijkend onderzoek |
||
|
D |
Mening van deskundigen |
||
*Deze classificatie is alleen van toepassing in situaties waarin om ethische of andere redenen gecontroleerde trials niet mogelijk zijn. Zijn die wel mogelijk dan geldt de classificatie voor interventies.
Tabel 2: Niveau van conclusies
|
|
Conclusie gebaseerd op |
|
1 |
Onderzoek van niveau A1 of ten minste 2 onafhankelijk van elkaar uitgevoerde onderzoeken van niveau A2. |
|
2 |
Eén onderzoek van niveau A2 of ten minste 2 onafhankelijk van elkaar uitgevoerde onderzoeken van niveau B. |
|
3 |
Eén onderzoek van niveau B of C. |
|
4 |
Mening van deskundigen. |
Bron: Kwaliteitsinstituut voor de gezondheidszorg CBO, EBRO Handleiding voor werkgroepleden, november 2007
Zoekverantwoording
Zoektermen literatuursearch prenataal vastgestelde schisis:
Er werd gezocht op de volgende zoektermen: oral cleft* OR facial cleft* OR cleft lip* OR cleft palate AND associated abnormalities AND abnormalities OR malformation* OR chromosomal OR syndrome*OR anomalies AND prenatal in PUBMED en EMBASE.
Zoektermen literatuursearch postnataal vastgestelde schisis:
Er werd gezocht op de volgende zoektermen: oral cleft* OR facial cleft* OR cleft lip* OR cleft palate AND associated abnormalities AND abnormalities OR malformation* OR chromosomal OR syndrome*OR anomalies in PUBMED en EMBASE.
Schema 1: literatuursearch
